Н. М. Звонарев
Домашний слесарь
Оборудование и организация рабочего места слесаря
Общие требования
Рабочее место слесаря в домашних условиях может быть организовано по-разному. Однако для удобства и большей эффективности работы следует соблюдать некоторые основные правила.
В целях экономии движений и устранения ненужных поисков предметы на рабочем месте подразделяют на предметы постоянного и временного пользования; для тех и других отводят постоянные места хранения и расположения.
По возможности предметы на рабочем месте размещают так, чтобы избежать при выполнении работ поворотов и особенно нагибания корпуса, а также перекладывания предметов из одной руки в другую.
Инструменты и приспособления в процессе работы должны располагаться на верстаке в следующем порядке: все то, что берется левой рукой, нужно располагать в левой части верстака, то, что берется правой рукой, располагается в правой части верстака. Инструменты и приспособления, которыми слесарь пользуется чаще, нужно располагать ближе, и, наоборот, то, чем пользуются реже, располагать дальше. Такое расположение должно быть постоянным, чтобы слесарь во время работы мог брать нужный инструмент, приспособление или заготовку, не затрачивая излишнего времени на отыскание их.
Хранить инструмент следует в выдвижных ящиках верстака в таком порядке, чтобы режущий инструмент – напильники, метчики, сверла и т. п. – не портился, а измерительный инструмент – угольники, штангенциркули, микрометры и др. – не портился от забоин, царапин и ударов. Для этого в выдвижном инструментальном ящике слесарного верстака делают поперечные полочки шириной 100–150 мм. Каждая ячейка должна предназначаться для одного вида инструмента. В одном из инструментальных ящиков верстака, вдоль его боковых сторон, прибивают по 3–4 ступенчатых планки, на которые кладут напильники; при этом напильники больших размеров располагают на нижних ступеньках, а малых – на верхних.
Дно ящика делят на несколько клеток для хранения сверл, разверток, метчиков и плашек. На остальной площади ящика необходимо хранить более грубый инструмент, такой, как молотки, зубила, крейцмейсели и т. д.
Измерительные инструменты хранят в специальных футлярах или в деревянных коробках.
После окончания работы использованные инструменты и приспособления очищают от грязи и масла и протирают. Напильники необходимо очистить от металлических опилок и грязи проволочной щеткой, вытереть чистой тряпкой или салфеткой. Рабочие части режущего и мерительного инструмента следует смазывать тонким слоем вазелина. Поверхность верстака очищают щеткой от стружки и мусора.
Рабочее место должно иметь хорошее индивидуальное освещение. Свет должен падать на обрабатываемый предмет, а не на лицо работающего. Желательно, чтобы свет был рассеянным и не создавал бликов, мешающих работать.
Слесарный верстак
Для выполнения ручных работ большинство рабочих мест оборудуется слесарным верстаком, на котором устанавливают тиски и раскладывают необходимые для работы инструменты, приспособления, материалы.
Верстак (рис. 1) представляет собой специальный стол, на котором выполняют слесарные работы. Он должен быть прочным и устойчивым. Каркас верстака сварной конструкции из чугунных или стальных труб, стального профиля (уголка). Крышку (столешницу) верстаков изготовляют из досок толщиной 50–60 мм (из твердых пород дерева). Такая столешница не будет прогибаться и дрожать во время выполнения работ. Столешницу, в зависимости от характера выполняемых на верстаке работ, покрывают листовым железом толщиной 1–2 мм, линолеумом или фанерой. По периметру столешницу желательно окантовать бортиком, чтобы с нее не скатывались детали.
Под столешницей верстака желательно иметь два-три выдвижных ящика, разделенных на ряд ячеек для хранения в определенном порядке инструментов и мелких деталей.
Размеры слесарного верстака должны быть следующими: в длину 1000–1200 мм, в ширину 700–800 мм, в высоту 800–900 мм.
Особенно удобны верстаки с регулируемой высотой ножек, которые при необходимости разрешают устанавливать верстак по росту слесаря.
Для удобства работы к ножке верстака можно прикрепить откидное сиденье. Для предохранения от стружки, разлетающейся во время рубки металла, верстак желательно оградить проволочной сеткой, натянутой на рамку.
Слесарные тиски
Слесарные тиски представляют собой зажимные приспособления для удержания обрабатываемой детали в нужном положении. В зависимости от характера работы применяют стуловые, параллельные и ручные тиски.

Рис. 1. Слесарный верстак с регулируемыми по высоте тисками:
1 – винт подъема; 2 – каркас; 3 – труба;
4 – сетка; 5 – полочка; 6 – планшет;
7—рамка; 8 – маховичок
Стуловые тиски получили свое название от способа крепления их на деревянном основании в виде стула, но их можно закрепить и на верстаке. Применяются стуловые тиски в основном для выполнения грубых тяжелых работ, связанных с применением ударной нагрузки, – при рубке, клепке, гибке и пр.
Они состоят из неподвижной 3 и подвижной 4 губок (рис. 2, а). При вращении зажимного винта 5 подвижная губка 4 перемещается и зажимает деталь; при вывинчивании винта 5 под действием пружины 6 подвижная губка отходит и освобождает деталь. Крепление стуловых тисков к верстаку производят планкой (лапками) 2, а для большей их устойчивости неподвижная губка 3 имеет удлиненный стержень 7, который прикрепляется к ножке верстака.
Стуловые тиски отковывают из конструкционной углеродистой стали.
Ширина губок в зависимости от типа и размера стуловых тисков имеет размеры 100, 130, 150, 180 мм, наибольшее раскрытие губок – 90, 130, 150 и 180 мм.
На рабочие части губок наваривается накладка из инструментальной стали или укрепляются на винтах специальные пластины 8 (накладные губки, рис. 2, б). Рабочие поверхности этих пластин насекаются крестообразной насечкой и закаливаются.
Преимуществами стуловых тисков являются простота конструкции и высокая прочность. Недостатком стуловых тисков является то, что рабочие поверхности губок не во всех положениях параллельны друг другу, вследствие чего при зажиме узкие обрабатываемые предметы захватываются только верхними краями губок, а широкие – только нижними (рис. 2, б), что не обеспечивает прочности закрепления. Кроме того, губки тисков при зажиме врезаются в деталь, образуя на ее поверхности вмятины.

Рис. 2. Стуловые тиски: а – общий вид, б – схемы закрепления заготовок
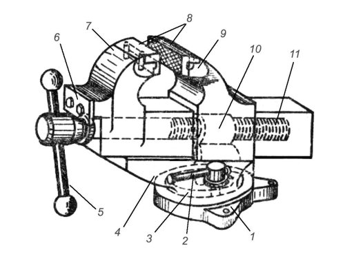
Параллельные слесарные тиски разделяются на поворотные и неповоротные. В этих тисках подвижная губка при вращении винта перемещается, оставаясь параллельной неподвижной губке, отчего тиски и получили название параллельных.
Поворотные параллельные тиски (рис. 3) могут поворачиваться на произвольный угол. Эти тиски в корпусе неподвижной губки 9 имеют сквозной прямоугольный вырез, в который помещена гайка 10 зажимного винта. В вырез входит прямоугольный со сквозным отверстием призматический хвостовик подвижной губки 7. Зажимной винт 11, пропущенный через отверстие корпуса подвижной губки, закреплен стопорной планкой 6. При вращении зажимного винта в ту или другую сторону при помощи рычага 5 винт будет ввинчиваться в гайку 10 или вывинчиваться из нее и соответственно перемещать подвижную губку 7, которая, приближаясь к неподвижной губке 9, будет зажимать обрабатываемый предмет, а удаляясь, освобождать.
Неподвижная губка тисков соединена с основанием 3 центровым болтом, вокруг которого и осуществляется необходимый поворот тисков. Поворотную часть 4 тисков закрепляют в требуемом положении при помощи рукоятки 2 болтом 1.
Корпус параллельных слесарных тисков изготовляют из серого чугуна. Для увеличения срока службы тисков к рабочим частям губок прикрепляют винтами стальные (из инструментальной стали) призматические губки 8 с крестообразной насечкой. При зажиме в тисках на обрабатываемых предметах могут появляться вмятины от насечки закаленных пластин губок. Поэтому для зажима обработанной чистовой поверхности детали (изделия) рабочие части губок тисков закрывают накладными пластинками («нагубниками»), изготовленными из мягкой стали, латуни или алюминия.

Рис. 3. Поворотные параллельные тиски:
1 – болт; 2 – рукоятка; 3 – основание;
4 – поворотная часть; 5 – рычаг; 6 – стопорная планка;
7 – подвижная губка; 8 – пластинки;
9 – неподвижная губка; 10 – гайка; 11 – винт
Размеры слесарных тисков определяются шириной их губок, которая составляет для поворотных тисков 80, 100, 120 и 140 мм и раскрытием (разводом) их на 65, 100, 140 и 180 мм.
Неповоротные параллельные тиски (рис. 4) имеют основание 6, с помощью которого они крепятся болтами к крышке верстака, неподвижную 4 и подвижную 2. Для увеличения срока службы рабочие части губок 4 и 2 делают сменными в виде призматических пластинок 3 с крестообразной насечкой из инструментальной стали и прикрепляют к губкам винтами. Подвижная губка 2 перемещается своим хвостовиком в прямоугольном вырезе неподвижной губки 4 вращением винта 5 в гайке 7 при помощи рычага 1. От осевого перемещения в подвижной губке зажимный винт 5 удерживается стопорной планкой 8. Ширина губок неповоротных параллельных тисков составляет 60, 80, 100, 120 и 140 мм, наибольшее раскрытие губок – 45, 65, 100, 140 и 180 мм.

Рис. 4. Неповоротные параллельные тиски:
1 – рычаг; 2 – подвижная губка; 3 – пластинки;
4 – неподвижная губка;
5 – винт; 6 – основание;
7 – гайка; 8 – стопорная планка

Рис. 5. Закрепление деталей в ручных тисках и струбцинах:
а, б – ручные слесарные тиски, в – использование косогубых тисков, г – применение струбцины
Ручные тиски (рис. 5, а) изготавливаются с шириной губок: 36, 40, 50 и 56 мм и раскрытием губок 28, 30, 40, 50 и 55 мм; тип 2 для мелких работ (рис. 5, б) с шириной губок 6, 10 и 16 мм и раскрытием губок 5,5 и 6,5 мм. Иногда форма детали не дает возможности зажать ее в нужном положении, так например, в случае, когда требуется опилить фаску под некоторым углом. В таких случаях применяют косогубые тисочки (рис. 5, в), в которые захватывают деталь и зажимают в губки параллельных тисков. Для удобства одновременной обработки нескольких одинаковых деталей или тонких длинных заготовок применяют специальные струбцины (рис. 5, г).
Ручные тиски изготовляются из качественной конструкционной углеродистой стали марки 45–50; для пружин используют инструментальную углеродистую сталь марки У7 или сталь марки 65Г. Допускается изготовление пружин и из стали марки 60–70.
При работе на тисках следует соблюдать следующие правила:
– перед началом работы осматривать тиски, обращая особое внимание на прочность их крепления к верстаку;
– не выполнять на тисках грубых работ (рубки, правки или гибки) тяжелыми молотками, так как это приводит к быстрому разрушению тисков;
– при креплении деталей в тисках не допускать ударов по рычагу, что может привести к срыву резьбы ходового винта или гайки;
– по окончании работы очищать тиски волосяной щеткой от стружки, грязи и пыли, а направляющие и резьбовые соединения смазывать маслом;
– после окончания работ разводить губки тисков, так как в сжатом состоянии возникают излишние напряжения в соединении винта и гайки.
Рабочий инструмент
При выполнении слесарных работ пользуются разнообразными инструментами и приспособлениями. Рабочий инструмент слесаря подразделяется на ручной и механизированный.
Типовой набор ручного инструмента делится на:
а) режущие инструменты – зубила, крейцмейсель, набор напильников, ножовка, шаберы, спиральные сверла, цилиндрические и конические развертки, круглые плашки, метчики, абразивные инструменты (бруски и пасты) и др.;
б) вспомогательные инструменты – слесарный и рихтовальный молотки, керн, чертилка, разметочный циркуль, плашкодержатель, вороток и т. п.;
в) слесарно-сборочные инструменты – отвертки, гаечные ключи, бородок, плоскогубцы, ручные тиски и др.
Молотки слесарные являются наиболее распространенным ударным инструментом. Они служат для нанесения ударов при рубке, пробивании отверстий, клепке, правке и т. д. В слесарном деле применяются молотки двух типов – с круглыми и квадратными бойками (рис. 6, а). Молотки с круглым бойком применяют в тех случаях, когда требуется значительная сила или точность удара. Молотки с квадратным бойком выбирают для более простых работ. Молотки изготавливаются из сталей марок 50, 40Х или из стали У7; их рабочие части – боек и носок – подвергают закалке на длину не менее 15 мм с последующей зачисткой и полировкой.
Вес молотков в зависимости от назначения варьируется в следующих пределах: 50, 100, 200 и 300 г – для выполнения инструментальных работ, 400, 500 и 600 г – для слесарных работ, 800, 1000 г – для ремонтных работ.
Материалом для ручек молотков служат кизил, рябина, клен, граб, береза – породы деревьев, древесина которых отличается прочностью и упругостью. В сечении ручка должна быть овальной, а ее свободный конец делают в полтора раза толще, чем у отверстия молотка. Длина ручки зависит от веса молотка. В среднем она делается длиной 250–350 мм; для молотков весом 50—200 г длина ручек берется 200–270 мм, для тяжелых – 350–400 мм. Конец ручки, на который насаживается молоток, расклинивается деревянным клином, смазанным столярным клеем, или же металлическим клином с насечкой.
Зубило применяется для разрубания на части металла различного профиля, удаления припусков с поверхности заготовки, срубания приливов и литников на литых заготовках, головок заклепок при ремонте заклепочных соединений и т. п.
Зубило состоит из трех частей – рабочей, средней и ударной (рис. 6, б). Рабочая часть зубила имеет форму клина, углы заточки которого выбираются в зависимости от обрабатываемого материала. Средней части слесарного зубила придается овальное или многогранное сечение без острых ребер на боковых гранях, чтобы не поранить руки. Головке (ударной части) зубила придается форма усеченного конуса.

Рис. 6. Набор основного ударного инструмента слесаря:
а – молотки, б – зубила, в, г – крейцмейсели, д – бородок
Материалом для изготовления слесарных зубил служит углеродистая сталь У7А и У8А. Рабочая часть зубила закаливается на длине 15–30 мм, а ударная – на длине 10–20 мм.
Крейцмейсель – инструмент, однотипный с зубилом, но с более узкой режущей кромкой. Он применяется для вырубания узких канавок и пазов (рис. 6, в). Для вырубания канавок во вкладышах подшипников и других подобных работ применяют специальные канавочные крейцмейсели (рис. 6, г) с остроконечными и полукруглыми кромками. Изготовляются крейцмейсели из углеродистой стали марки У7А и У8А и закаливают, как зубило.
Бородок применяется для пробивания отверстий в тонкой листовой стали, для установки просверленных под заклепки отверстий одного против другого, для выбивания забракованных заклепок, штифтов и др. Слесарные бородки (рис. 6, д) изготавливают из стали У7А или У8А. Рабочая часть бородка закаливается на всю длину конуса.
Напильники представляют собой режущий инструмент в виде стальных закаленных брусков различного профиля с насечкой на их поверхности параллельных зубьев под определенным углом к оси инструмента. Материалом для изготовления напильников служит углеродистая инструментальная сталь марок У13 и У13А, а также хромистая шарикоподшипниковая сталь ШХ15.
Напильники имеют различные формы поперечного сечения: плоские, квадратные, трехгранные, круглые и пр. В зависимости от характера выполняемой работы применяют напильники разной длины, с различным числом насечек.
Существуют три типа ручных напильников: обыкновенные, надфили и рашпили. Обыкновенные напильники (рис. 7, а) делают из углеродистой инструментальной стали марок У13 и У13А. Надфили – это те же напильники, но меньших размеров и с насечкой только на половину или три четверти своей длины. Гладкая часть надфиля служит рукояткой. Надфили изготовляются из стали У12 и У12А. Они применяются для обработки малых поверхностей и доводки деталей небольших размеров.
Рашпили отличаются от напильников и надфилей конструкцией насечки. Они применяются для грубой обработки мягких металлов – цинка, свинца и т. п., а также для опиливания дерева, кости, рога.
Шаберы (рис. 7, б) представляют собой стальные полосы или стержни определенной длины с тщательно заточенными рабочими гранями (концами). По конструкции шаберы разделяются на цельные и составные; по форме рабочей части – на плоские, трехгранные и фасонные, а по числу режущих граней – на односторонние, имеющие обычно деревянные рукоятки, и двусторонние без рукояток.

Рис. 7. Напильники (а) и шаберы (б)
Кроме цельных шаберов, в последнее время применяют и сменные, состоящие из держалки и вставных пластин. Режущими лезвиями таких шаберов могут служить пластинки инструментальной стали, твердого сплава и отходы быстрорежущей стали. Шаберы не стандартизированы. Они изготовляются из инструментальной углеродистой стали У10А и У12А с последующей закалкой.
Отвертки (рис. 8, а) применяются для завинчивания и отвинчивания винтов и шурупов, имеющих прорезь (шлиц) на головке. Они подразделяются на цельнометаллические с деревянными щечками, проволочные, коловоротные, специальные и механизированные. Отвертка состоит из трех частей: рабочей части (лопатки), стержня и ручки. Выбирают отвертку по ширине рабочей части, которая зависит от размера шлица в головке шурупа или винта.
Ключи гаечные являются необходимым инструментом при сборке и разборке болтовых соединений. Головки ключей стандартизированы и имеют определенный размер, который указывается на рукоятке ключа. Размеры зева (захвата) делаются с таким расчетом, чтобы и зазор между гранями гайки или головки болта и гранями зева был от 0,1 до 0,3 мм.
Гаечные ключи разделяют на простые одноразмерные, универсальные (разводные) и ключи специального назначения.
Простые одноразмерные ключи бывают плоские односторонние и плоские двусторонние (рис. 8, б); накладные глухие; для круглых гаек; торцовые изогнутые и прямые. Торцовые ключи прямые и изогнутые (рис. 8, в) применяются в тех случаях, когда гайку невозможно завинтить обычным ключом.

Рис. 8. Отвертка (а) и гаечные ключи (б, в, г)
Простыми одноразмерными ключами можно завинчивать гайки только одного размера и одной формы. Раздвижные (разводные) ключи (рис. 8, г) отличаются от простых ключей тем, что они могут применяться для отвинчивания или завинчивания гаек различных размеров. Они имеют размеры зева от 19 до 50 мм при различных длинах рукояток.
Специальные ключи носят название по роду применения, например ключ под вентиль, ключ к гайке муфты и т. д., а также для работы в труднодоступных местах.
Ножовка ручная обычно применяется для разрезания металла, а также для прорезания пазов, шлицев в головках винтов, обрезки заготовок по контуру и т. п. Ножовочные станки бывают цельными и раздвижными. Последние имеют то преимущество, что в них можно крепить ножовочные полотна различной длины.
Использование рассмотренного выше ручного инструмента связано с трудоемкой и малопроизводительной работой, тем не менее до сих пор еще многие слесари применяют только ручной инструмент, в то время как значительная доля слесарных работ может быть механизирована путем использования различных стационарных и переносных машин, а также электрических и пневматических инструментов.
Применение таких инструментов позволяет значительно повысить производительность труда. Так, например, завертывание болтов и гаек при помощи механизированного гайковерта производится в
4 – 10 раз быстрее, чем вручную обычным гаечным ключом; зачистка поверхностей с помощью переносных шлифовальных машинок осуществляется в 5 – 20 раз быстрее, а шабрение механизированным шабером в 2–3 раза быстрее, чем ручные операции шабрения.
Механизированные ручные инструменты можно разделить по видам операций, для выполнения которых они предназначены, на инструменты для рубки и разрезания металлов, опиливания, шлифования и зачистки деталей, обработки отверстий, нарезания резьбы, шабрения и притирки, для сборки резьбовых соединений и т. п.
В зависимости от типа двигателя различают инструменты электрифицированные, питаемые электрическим током, и пневматические, действующие от сжатого воздуха.
Механизированный ручной инструмент подразделяют также по характеру движения рабочего органа – шпинделя – на инструмент с вращательным и с возвратно-поступательным движением рабочего органа.
Среди механизированных инструментов электрического действия наибольшее применение находят электрогайковерты, электрошпильковерты, электродрели, шлифовальные и полировальные машины, электронапильники, резьбонарезатели; к инструментам пневматического действия относятся: гайковерты, механические отвертки, молотки, сверлильные машинки и др.
В зависимости от конструкции корпуса различают ручной механизированный инструмент с нагрудником, с рукояткой, пистолетного типа и угловой.
Устройство и действие различных видов механизированных инструментов рассматриваются при описании слесарных операций, в которых они применяются.
Контрольно-измерительные инструменты
Правильность необходимых размеров и формы деталей в процессе их изготовлении проверяют штриховым (шкальным) измерительным инструментом, а также поверочными линейками, плитами и пр.
Поэтому, кроме типового набора рабочего инструмента, слесарь должен иметь контрольноизмерительные инструменты. К ним относятся: масштабная линейка, рулетка, кронциркуль и нутромер, штангенциркуль, угольник, малка, транспортир, угломер, поверочная линейка и т. п.
Масштабная линейка имеет штрихи-деления, расположенные друг от друга на расстоянии 1 мм, 0,5 мм и иногда 0,25 мм. Эти деления и составляют измерительную шкалу линейки. Для удобства отсчета размеров каждое полусантиметровое деление шкалы отмечается удлиненным штрихом, а каждое сантиметровое – еще более удлиненным штрихом, над которым проставляется цифра, указывающая число сантиметров от начала шкалы. Масштабной линейкой производят измерения наружных и внутренних размеров и расстояний с точностью до 0,5 мм, а при наличии опыта – и до 0,25 мм. Масштабные линейки изготовляют жесткими или упругими с длиной шкалы в 100, 150, 200, 300, 500, 750 и 1000 мм, шириной 10–25 мм и толщиной 0,3–1,5 мм из углеродистой инструментальной стали марок У7 или У8.

Приемы измерения масштабной линейкой показаны на рис. 9.
Рис. 9. Масштабные металлические линейки и приемы измерения ими
Рулетка представляет собой стальную ленту, на поверхности которой нанесена шкала с ценой деления 1 мм (рис. 10). Лента заключена в футляр и втягивается в него либо пружиной (самосвертывающиеся рулетки), либо вращением рукоятки (простые рулетки), либо вдвигается вручную (желобчатые рулетки). Самосвертывающиеся и желобчатые рулетки изготовляются с длиной шкалы 1 и 2 м, а простые – с длиной шкалы 2, 5, 10, 20, 30 и 50 м. Рулетки применяются для измерения линейных размеров: длины, ширины, высоты деталей и расстояний между их отдельными частями, а также длин дуг, окружностей и кривых. Измеряя окружность цилиндра, вокруг него плотно обертывают стальную ленту рулетки. При этом деление шкалы, совпадающее с нулевым делением, указывает нам длину измеряемой окружности. Такими приемами пользуются обычно при необходимости определить длину развертки или диаметр большого цилиндра, если непосредственное измерение его затруднено.

Рис. 10. Рулетки:
а – кнопочная самосвертывающаяся, б – простая, в – желобчатая, вдвигающаяся вручную
Для переноса размеров на масштабную линейку и контроля размеров деталей в процессе их изготовления пользуются кронциркулем и нутромером.
Кронциркуль применяется для измерения наружных размеров деталей: диаметров, длин, толщин буртиков, стенок и т. п. Он состоит из двух изогнутых по большому радиусу ножек длиной 150–200 мм, соединенных шарниром (рис. 11, а). При измерении кронциркуль берут правой рукой за шарнир и раздвигают его ножки так, чтобы их концы касались проверяемой детали и перемещались по ней с небольшим усилием. Размер детали определяют наложением ножек кронциркуля на масштабную линейку.
Более удобным является пружинный кронциркуль (рис. 11, б), ножки такого кронциркуля под давлением кольцевой пружины стремятся разойтись, но гайка 2, навернутая на стяжной винт 3, укрепленный на одной ножке и свободно проходящий сквозь другую, препятствует этому. Вращением гайки 2 по винту 3 с мелкой резьбой устанавливают ножки на размер, который не может измениться произвольно. Точность измерения кронциркулем 0,25 – 0,5 мм.

Рис. 11. Кронциркуль и нутромер. Способы измерения
Изготовляют его из углеродистой инструментальной стали У7 или У8, а измерительные концы на длине 15–20 мм закаливают.
Нутромер служит для измерения внутренних размеров: диаметром отверстий, размеров пазов, выточек и т. п. На рис. 11, а, б показаны обыкновенный и пружинный нутромеры. В отличие от кронциркуля он имеет прямые ножки с отогнутыми губками. Устройство нутромера аналогично устройству кронциркуля.
При измерении диаметра отверстия ножки нутромера разводят до легкого касания со стенками детали и затем вводят в отверстие отвесно. Замеренный размер отверстия будет соответствовать действительному только в том случае, когда нутромер не будет перекошен, т. е. линия, проходящая через концы ножек, будет перпендикулярной оси отверстия. Отсчет размера производится по измерительной линейке; при этом одну ножку нутромера упирают и плоскость, к которой под прямым углом прижата торцовая грань измерительной линейки, и производят по ней отсчет размера (рис. 11, в). На рис. 11, г показано измерение развода ножек нутромера при помощи штангенциркуля. При этом обеспечивается большая точность (до ±0,1 мм), чем при отсчете по линейке.
Изготовляют нутромеры из углеродистой инструментальной стали У7 или У8 с закалкой измерительных концов на длине 15–20 мм.
Точность измерений, которую можно получить с помощью масштабной линейки, складного метра или рулетки, далеко не всегда удовлетворяет требованиям современного машиностроения. Поэтому при изготовлении ответственных деталей машин пользуются более совершенными масштабными инструментами, позволяющими определять размеры с повышенной точностью. К таким инструментам в первую очередь относится штангенциркуль.
Штангенциркуль применяется для измерений как наружных, так и внутренних размеров деталей (рис. 12, а). Он состоит из штанги 8 и двух пар губок: нижних 1 и 2 и верхних 3 и 4. Губки 1 и 4 изготовлены заодно с рамкой 6, скользящей по штанге. С помощью винта 5 рамка может быть закреплена в требуемом положении на штанге. Нижние губки служат для измерений наружных размеров, а верхние – для внутренних измерений. Глубиномер 7 соединен с подвижной рамкой 6, передвигается по пазу штанги 8 и служит для измерения глубины отверстий, пазов, выточек и др. Отсчет целых миллиметров производится по шкале штанги, а отсчет долей миллиметра – по шкале нониуса 9, помещенной в вырезе рамки 6 штангенциркуля.
Шкала нониуса имеет десять равных делений на длине 9 мм; таким образом, каждое деление шкалы нониуса меньше деления масштаба (линейки) на 0,1 мм. При измерении детали штангенциркулем сначала отсчитывают по шкале целое число миллиметров на штанге, отыскивая его под первым штрихом нониуса, а затем с помощью нониуса определяют десятые доли миллиметра. При этом намечают деление нониуса, совпадающее с делением на штанге. Порядковое число этого деления показывает десятые доли миллиметра, которые прибавляют к целому числу миллиметров. На рис. 12, б изображены три положения нониуса относительно шкалы штанги, соответствующие размерам: 0,1; 0,5 и 25,6 мм.

Рис. 12. Штангенциркуль с точностью измерения 0,1 мм
Зачастую приходится изготовлять детали, поверхности которых сопрягаются под различными углами. Для измерения этих углов пользуются угольниками, малками, угломерами и др. Угольники и малки являются наиболее распространенным инструментом для проверки прямых углов. Стальные угольники с углом в 90 ° бывают различных размеров, цельные или составные (рис. 13).
Угольники изготовляют четырех классов точности: 0, 1, 2 и 3. Наиболее точные угольники класса 0. Точные угольники с фасками называются лекальными (рис. 13, а, б). Для проверки прямых углов угольник накладывают на проверяемую деталь и определяют правильность обработки проверяемого угла на просвет. При проверке наружного угла угольник накладывают на деталь его внутренней частью (рис. 13, в), а при проверке внутреннего угла – наружной частью. Наложив угольник одной стороной на обработанную сторону детали, слегка прижимая его, совмещают другую сторону угольника с обрабатываемой стороной детали и по образовавшемуся просвету судят о точности выполнения прямого угла (рис. 13, г). Иногда размер просвета определяют с помощью щупов. Необходимо следить за тем, чтобы угольник устанавливался в плоскости, перпендикулярной к линии пересечения плоскостей, образующих прямой угол (рис. 13, д). При наклонных положениях угольника (рис. 13, е, ж) возможны ошибки замеров.

Рис. 13. Угольники с углом 90° и способы их применения
Простая малка (рис. 14, а) состоит из обоймы 1 и линейки 2, закрепленной шарнирно между двумя планками обоймы. Шарнирное крепление обоймы позволяет линейке занимать по отношению к обойме положение под любым углом. Малку устанавливают на требуемый угол по образцу детали или по угловым плиткам. Требуемый угол фиксируется винтом 3 с барашковой гайкой.
Простая малка служит для измерения (переноса) одновременно только одного угла.
Универсальная малка служит для одновременного переноса двух или трех углов.
Для измерения или разметки углов, для настройки малок или определения величины перенесенных ими углов пользуются угломерными инструментами с независимым углом. К таким инструментам относятся транспортиры и угломеры. Транспортиры обычно применяются для измерения и разметки углов на плоскости. Угломеры бывают простые и универсальные.

Рис. 14. Простая малка и способы ее применения
Простой угломер состоит из линейки 1 и транспортира 2 (рис. 15, а). При измерениях угломер накладывают на деталь так, чтобы линейка 1 и нижний обрез m полки транспортира 2 совпадали со сторонами измеряемой детали 3. Величину угла определяют по указателю 4, перемещающемуся по шкале транспортира вместе с линейкой. Простым угломером можно измерять величину углов с точностью 0,5–1°.

Рис. 15. Угломеры: а – простой, б – оптический
Оптический угломер состоит из корпуса 1 (рис. 15, б), в котором закреплен стеклянный диск со шкалой, имеющей деления в градусах и минутах.
Цена малых делений 10 '. С корпусом жестко скреплена основная (неподвижная) линейка 3. На диске 5 смонтирована лупа 6, рычаг 4 и укреплена подвижная линейка 2. Под лупой параллельно стеклянному диску расположена небольшая стеклянная пластинка, на которой нанесен указатель, ясно видимый через окуляр лупы. Линейку 2 можно перемещать в продольном направлении и с помощью рычага 4 закреплять в нужном положении. Во время поворота линейки 2 в ту или другую сторону будут вращаться в том же направлении диск 5 и лупа 6. Таким образом, определенному положению линейки будет соответствовать вполне определенное положение диска и лупы. После того, как они будут закреплены зажимным кольцом 7, наблюдая через лупу 6, производят отсчет показаний угломера.
Оптическим угломером можно измерять углы от 0 до 180 °. Допускаемые погрешности показания оптического угломера ±5 '.
Поверочные линейки служат для проверки плоскостей на прямолинейность. В процессе обработки плоскостей чаще всего пользуются лекальными линейками. Они подразделяются на линейки лекальные с двусторонним скосом, трехгранные и четырехгранные (рис. 16, а).

Рис. 16. Лекальные линейки: а – конструктивные формы линеек: двухсторонняя, трехгранная, четырехгранная, б – прием наложения линейки
Лекальные линейки изготовляются с высокой точностью и имеют тонкие ребра с радиусом закругления 0,1–0,2 мм, благодаря чему можно весьма точно определить отклонение от прямолинейности по способу световой щели (на просвет). Для этого линейка своим ребром устанавливается на проверяемую поверхность детали против света (рис. 16, б). Имеющиеся отклонения от прямолинейности будут при этом заметны между линейкой и поверхностью детали. При хорошем освещении можно обнаружить отклонение от прямолинейности величиной до 0,005—0,002 мм. Лекальные линейки изготовляются длиной от 25 до 500 мм из углеродистой инструментальной или легированной стали с последующей закалкой.
Хранение измерительного инструмента и уход за ним. Точность и долговечность инструмента зависят не только от качества изготовления и умелого обращения, но также от правильного хранения и ухода за ним.
Простейший измерительный инструмент хранится обычно в ящике верстака, где его располагают в определенном порядке по типам инструмента и размерам. Штангенциркули и лекальные линейки хранятся в специальных футлярах с закрывающимися крышками. Для предохранения инструментов от ржавчины их смазывают тонким слоем чистого технического вазелина, предварительно хорошо протерев сухой тряпкой. Перед употреблением инструмента смазка удаляется чистой тряпкой или промыванием в бензине. При появлении пятен ржавчины на инструменте его необходимо положить на сутки в керосин, после чего промыть бензином, насухо протереть и снова смазать.
Санитарно-технические операции
Соединение стальных труб
Сеть трубопроводов, по которой под определенным давлением перемещаются вода, пар или газ, состоит из отдельных соединенных между собой участков стальных труб. Трубопровод на всем протяжении, в том числе в местах соединений, должен быть прочным, плотным и сохранять свою непроницаемость при удлинении или укорачивании от температурных изменений. Стальные трубы соединяют на резьбе, фланцах и сварке.
Соединение стальных труб на резьбе. Соединительные части изготовляют с цилиндрической резьбой. Для соединения стальных труб на резьбе используют соединительные части (фитинги) из ковкого чугуна и стали. Соединительные части из ковкого чугуна применяют для трубопроводов, по которым проходит вода или пар с температурой не выше 175 °C и давлением до 1,6 МПа при диаметрах условного прохода не более 10 мм и до 1 МПа при диаметрах от 50 до 100 мм. Соединительные части из стали используют для трубопроводов всех диаметров при давлении до 1,6 МПа. Фитинги из ковкого чугуна на концах имеют утолщения-буртики, необходимые для большей прочности. У фитингов из стали на концах нет буртиков.
Фитингами из ковкого чугуна с цилиндрической резьбой для соединения труб по прямой и для заглушки концов являются муфты прямые и переходные, соединительные гайки, футорки, контргайки, пробки.
Для соединения труб под углом и устройства ответвлений применяют следующие фитинги из ковкого чугуна: угольники прямые и переходные, тройники прямые и переходные.
Торцы фитингов должны быть ровными и перпендикулярными к оси соединительной части. Внутренняя и наружная резьбы должны быть чистыми, без заусенцев и срывов резьбы, нарезанными точно по осевым линиям фитингов. Допускаются участки с сорванной резьбой, если их длина в сумме не превышает 10 % длины резьбы.
При резьбовых соединениях, чтобы обеспечить непроницаемость стыка, применяют уплотнительный материал – лен, асбест, натуральную олифу, белила, суриковую и графитную замазку. При цилиндрических резьбовых соединениях труб, по которым транспортируется холодная и горячая вода (температурой до 100 °C), уплотнительным материалом служит льняная прядь, пропитанная суриком или белилами, замешанными на натуральной олифе.
Для трубопроводов с теплоносителем температурой более 100 °C в качестве уплотнительного материала применяют асбестовый шнур вместе с льняной прядью, который пропитывают графитом, замешанным на натуральной олифе. Резьбу вначале промазывают суриком или белилами. На короткую резьбу льняную прядь наматывают со второй нитки от торца трубы по ходу резьбы тонким ровным слоем «врасстилку», без обрыва. Прядь, которая должна быть сухой, необходимо предварительно тщательно рассучить, чтобы волокна хорошо отделялись. Намотанную прядь сверху по ходу резьбы промазывают разведенным суриком. Прядь не должна свисать с конца трубы или входить внутрь трубы, так как это может вызвать засорение трубопровода. Асбестовый шнур со льном наматывают от сбега к началу резьбы, что позволяет более плотно уложить его на резьбе и не сбить при навинчивании фасонной части.
Вместо льна, сурика и олифы для уплотнения резьбовых соединений применяют уплотнительную ленту на основе фторопластов – ленту ФУМ. Эта лента состоит из фторлона 4Д (80–84 %) и вазелинового масла для смазки (16–20 %). Фторлон 4Д стоек ко всем минеральным кислотам, щелочам и другим коррозионным средам. Для уплотнения резьбовых соединений используют ленту шириной 10–15 мм и толщиной 0,08—0,12 мм. Поверхность ленты должна быть ровной, без разрывов и вздутий. По внешнему виду лента белого цвета; допускается наличие небольших оттенков и пятен. Ленту ФУМ применяют при монтаже систем водоснабжения, отопления и газопроводов, а также при монтаже технологических трубопроводов, транспортирующих среду температурой от -50 до 200 °C.

Рис. 17. Уплотнение резьбовых соединений с использованием ленты ФУМ
При использовании ленты ФУМ резьбу предварительно очищают от загрязнения, протирая ее ветошью; затем на резьбу наматывают ленту по направлению резьбы, как показано на рис. 17, после чего навертывают фитинг или арматуру. На трубы диаметром 15–20 мм ленту наматывают в три слоя, а на трубы диаметром 25–32 мм – в четыре слоя. На разъемных соединениях (сгонах) между муфтой и контргайкой наматывают жгут из трех слоев той же ленты. Если резьбовое соединение не обеспечивает герметичности и появляется необходимость замены уплотняющего материала, резьбу нужно хорошо очистить от ленты и заново произвести соединение.
Сваривать трубу следует до уплотнения резьбового соединения лентой ФУМ. Если необходимо выполнить сварной стык после уплотнения резьбового соединения, последнее должно быть расположено не ближе чем на 400 мм от места сварки.
Соединительные части нужно навертывать на трубы до отказа, т. е. так, чтобы они заклинились на последних двух конусных нитках (сбеге) резьбы, чем обеспечивается герметичное соединение.
Кроме короткой резьбы трубы соединяют и на длинной резьбе, применяя сгоны. Стандартные сгоны длиной 110 мм изготовляют для труб диаметром 15 и 20 мм, 130 мм – для труб диаметром 25 и 32 мм и 150 мм – для труб диаметром 35–50 мм. Сгон длиной 300 мм устанавливают на стояках отопления. Компенсирующий сгон длиной 130 мм изготовляют для труб диаметром 15 и 20 мм, сгон длиной 140 мм – для труб диаметром 25 и 32 мм.
Соединяют сгон следующим образом. На длинную резьбу насухо навертывают контргайку и муфту. Свинчивая муфту с длинной резьбы, ее навинчивают до конца короткой резьбы, применяя уплотнительный материал. Затем наматывают у торца муфты по ходу резьбы свитый в жгутик уплотнительный материал, и контргайку плотно подгоняют к муфте.
Жгутик помещается в фаске муфты и препятствует просачиванию воды или пара по резьбе. Если в муфте отсутствует фаска, жгутик уплотнительного материала выдавливается контргайкой и соединение не будет достаточно плотным. Места соединения труб очищают от выступающего уплотнительного материала ножовочным полотном.
Трубы соединяют также с помощью гаек. Для этого на обоих концах соединяемых труб нарезают короткие резьбы и навинчивают на уплотнительный материал штуцера соединительных гаек. Затем, поставив между соприкасающимися плоскостями штуцеров прокладку из тряпочного картона, проваренную в олифе, или паронитовую прокладку, штуцера стягивают накидной гайкой.
При соединении труб с муфтовой арматурой трубы нарезают с уменьшенной короткой резьбой, соответствующей длине резьбы на арматуре.
Водогазопроводные трубы на резьбе соединяют с помощью трубных ключей разных конструкций – рычажных, раздвижных и накидных (рис. 18).
Трубный рычажный ключ состоит из неподвижного рычага, соединенного с подвижным рычагом обоймой. Степень раскрытия губок регулируют гайкой. Ключи изготовляют пяти размеров: 1 для труб диаметром от 15 до 25 мм, 2 – диаметром от 15 до 38 мм, 3 – от 15 до 50 мм, 4 – от 20 до 75 мм и 5 – от 25 до 100 мм.

Рис. 18. Трубные ключи: а – рычажный, б – раздвижной, в – накидной; 1 – неподвижный рычаг; 2 – подвижный рычаг; 3 – гайка; 4 – обойма; 5 – подвижная губка; 6 – пружина; 7 – накидная губка
Раздвижной ключ состоит из рычага, подвижной губки, соединенной с рычагом обоймой. Ключ регулируют по диаметру трубы гайкой. Пружина служит для отжатая вверх подвижной губки.
Трубный накидной ключ состоит из рычага, головки с гайкой, с помощью которой он соединен с рычагом. Такие ключи применяют для свинчивания труб диаметром от 15 до 75 мм.
Трубные ключи требуют тщательного ухода, систематической очистки, смазывания винтов и шарнирных соединений машинным маслом. Не разрешается работать неисправными ключами, в том числе ключами со сработанными губками. Такие ключи при работе соскакивают с труб и могут причинить ушибы и ранения.
Не следует работать ключами, номера которых не соответствуют диаметру свинчиваемых труб, так как при этом ключи быстро становятся непригодными.
Запрещается надевать обрезки труб на рычаги ключей для увеличения силы, прилагаемой к ключам, так как от этого рычаги гнутся и ключи становятся непригодными для работы.
При свинчивании труб для получения надежного заклинивания фасонной части или арматуры на сбеге резьбы не разрешается подавать назад навинченную фасонную часть, чтобы избежать нарушения плотности соединения. Если фасонная часть или арматура не заняла требуемого положения и ее нельзя повернуть по ходу резьбы, то положение можно исправить, разъединив сгоны по обеим сторонам фасонной части или арматуры и придав им требуемое положение; затем сгоны вновь надо соединить. Если это не представляется возможным, нужно разобрать соединение и вновь его собрать, применив новые уплотнительные материалы. Трубы свинчивают в прижимах или на месте монтажа.
Соединение труб на фланцах. Безрезьбовые стальные трубы можно соединять на приваренных к ним фланцах с помощью болтов, которые вставляют в отверстия фланцев. При навинчивании гаек на болты фланцы не должны давать перекоса, поэтому гайки рекомендуется навинчивать не в порядке расположения болтов по окружности, а одну против другой.
Уплотнительным материалом между фланцами служат прокладки. Для трубопровода, предназначенного для холодной или горячей воды (до 100 °C), прокладки изготовляют из тряпичного картона толщиной 3 мм. Вырезанные картонные прокладки смачивают водой и высушивают, чтобы лучше впитывалась олифа, а затем пропитывают горячей олифой в течение 20–30 мин.
Для трубопровода, предназначенного для теплоносителя температурой до 450 °C и давлением до 5 МПа, прокладки изготовляют из паронита. В паропроводах давлением пара до 0,15 МПа для прокладок применяют асбестовый картон толщиной 3–6 мм. Асбестовый картон должен быть плотным и гибким; при сгибании картона под углом 90 ° вокруг цилиндра диаметром 100 мм он не должен ломаться. Асбестовые прокладки смазывают составом из графита, замешанного на натуральной олифе.
Между фланцами располагают одну прокладку. Чтобы прокладка не упиралась наружной кромкой в болты, а внутренней не закрывала отверстия трубы, наружный диаметр ее не должен доходить до болтов, а внутренний – до края трубы на 2–3 мм.
Фланцы соединяют болтами таким образом, чтобы головки всех болтов помещались на одной стороне соединения.
Концы болтов не должны выступать из гаек больше чем на 0,5 диаметра болта. Болты свинчивают простым или разводным гаечным ключом.
Разбирают фланцевые соединения следующим образом. Сначала гаечными или трубными ключами последовательно развинчивают гайки и вынимают болты. Если болты заржавели и свободно не вынимаются, их выколачивают ударами молотка по деревянной подкладке, поставленной на конец болта, чтобы не повредить резьбу. Негодную прокладку срубают зубилом. При разборке фланцев необходимо соблюдать меры предосторожности, чтобы освобожденная деталь не упала на ноги работающего.
Соединение чугунных раструбных труб
Общие сведения. Чугунные трубы применяют для наружной сети водопровода, внутренней сети канализации и водостоков. Первые называются водопроводными, вторые – канализационными трубами.
Водопроводные и канализационные трубы и фасонные части к ним отливают из серого чугуна. Снаружи и внутри трубы для предохранения от коррозии покрывают слоем нефтяного битума БНИ-1У. В результате покрытия внутренняя поверхность труб становится более гладкой, что уменьшает трение воды о их стенки.
Качество чугунных труб проверяют, осматривая и легко обстукивая молотком для обнаружения трещин. Поверхность труб снаружи и внутри должна быть чистой и гладкой, без плен, швов, раковин, пузырей, свищей, шлаковых включений, трещин и других дефектов, влияющих на прочность. Металл трубы в изломе должен быть однородным, мелкозернистым, плотным и легко поддаваться обработке режущим инструментом.
Чугунные водопроводные трубы диаметром от 50 до 1200 мм, толщиной от 6,7 до 31 мм и длиной от 2 до 7 м соединяют на раструбах (рис. 19). Чугунные канализационные трубы изготовляют с раструбами длиной от 60 до 75 мм в зависимости от диаметра труб. Ширина зазора между внутренней поверхностью раструба и наружной поверхностью вставленного в раструб конца другой трубы равна 6 мм для труб диаметром 50 и 100 мм и 7 мм для труб диаметром 150 мм.

Рис. 19. Чугунная канализационная труба с раструбом
Сборка чугунных труб с заделкой раструбов цементом. Чугунные канализационные трубы и фасонные части соединяют, заделывая зазор между внутренней поверхностью раструба и наружной поверхностью вставленного в раструб конца трубы или фасонной части (рис. 20).
Концы соединяемых деталей тщательно очищают от грязи, и трубу вставляют в раструб другой трубы. Затем на выступающую из раструба трубу навертывают кольцами жгут из смоленой пряди и конопаткой плотно вгоняют его в зазор раструба. Чтобы конец жгута при этом не попал в трубу и не засорил трубопровод, при навертывании первого кольца конец жгута захлестывают сверх кольца. Смоленую прядь законопачивают на 2/3 глубины раструба.

Рис. 20. Заделка раструба цементом
После уплотнения смоленой пряди приготовляют цементный раствор, а затем оставленное место в раструбе заполняют с помощью совка раствором 1 и плотно зачеканивают чеканкой и молотком до тех пор, пока чеканка не начнет отскакивать от цемента. Для заделки раструба применяют цемент марки 300 или 400, который тщательно перемешивают с водой в пропорции девять частей цемента на одну часть воды (по массе). Чтобы цементный раствор хорошо схватился, по окончании зачеканивания его следует накрыть мокрой тряпкой. В жаркую погоду тряпку время от времени смачивают водой. В зимнее время цементный раствор приготовляют на горячей воде, а раструбы подогревают. Стыки после заделки утепляют.
Вместо цемента для заделки раструба можно использовать асбестоцемент. Асбестоцементную смесь для заделки стыков приготовляют механическим перемешиванием цемента марки не ниже 400 и асбестового волокна (не ниже 4-го сорта) в соотношении 2:1. Непосредственно перед заделкой каждого стыка сухую асбестоцементную смесь увлажняют, добавляя 10–12 % воды от массы смеси. Асбестоцементной смесью стык заделывают примерно на 1/3 высоты раструба.
Сборка чугунных труб с заделкой раструбов расширяющимся цементом. Заделка раструбов чугунных труб смоленой прядью и цементом требует большой затраты труда, значительного расхода пряди и длительного времени для схватывания цемента. Кроме того, герметичность соединений зависит от качества уплотнения раструба.
Более совершенной и простой является сборка чугунных канализационных труб с заливкой раструбов расширяющимся цементом (рис. 21). Этот цемент водонепроницаем и обладает способностью расширяться при твердении и самоуплотняться. Применение расширяющегося цемента для заделки раструбов значительно ускоряет процесс сборки чугунных канализационных труб, так как отпадает необходимость конопатки раструбов смоленой прядью и чеканки стыка.

Рис. 21. Приемы заделки стыков чугунных канализационных труб расширяющимся цементом: а – намотка прядей, б – осадка прядей, в – установка и центрирование трубы, г – заделка цементом
Сначала подбирают и подгоняют необходимые трубы и фасонные части. После этого жесткой кистью очищают места стыков от пыли и грязи и промывают водой.
На конец трубы, который заводят в раструб другой трубы или фасонной части, наматывают два винта белой пряди толщиной 5 мм и длиной 440 мм для труб диаметром 50 мм и длиной 760 мм для труб диаметром 100 мм. Деталь с намотанной прядью вставляют в раструб другой детали, а прядь тонкой конопаткой осаживают вниз.
Затем трубу, вставленную в раструб нижней детали, центрируют тремя металлическими клиньями
так, чтобы ширина кольцевого зазора между трубой и раструбом была везде одинакова, и вгоняют клинья легкими ударами молотка.
Для заделки подготовленных стыков в сосуд для приготовления раствора вначале засыпают цемент. Для трубы диаметром 50 мм на один стык расходуют 100 г цемента, для трубы диаметром 100 мм – 200 г. Затем в сосуд с цементом наливают воду (до 70 % от объема цемента). Раствор непрерывно перемешивают, чтобы не было комков и сухих частиц. Кольцевой зазор стыка заделывают цементом за одни раз.
Соединение неметаллических труб
Общие сведения о пластмассовых трубах. В системах внутренней канализации и водостоков различного назначения применяют трубы и фасонные части, изготовленные из полиэтилена плотности ПЕЛ и низкой плотности (ПИП), полипропилена (ПП) и непластифицировааного поливинилхлорида (ПВХ).
Пластмассовые трубы и фасонные части имеют высокую коррозионную стойкость и низкую теплопроводность, что значительно снижает образование конденсата на поверхности труб. Внутренняя поверхность у них гладкая, благодаря чему пропускная способность пластмассовых труб больше, чем у чугунных труб таких же диаметров. Они являются хорошими диэлектриками, что исключает появление блуждающих токов в системах из таких труб.
Пластмассовые трубы хорошо поддаются механической обработке (резанию, сверлению, формовке), легко соединяются в раструб с резиновым уплотнительным кольцом, а также хорошо свариваются.
Наряду с перечисленными преимуществами пластмассовые трубы обладают следующими недостатками: большой чувствительностью к механическим повреждениям; значительным тепловым удлинением – например, коэффициент линейного расширения твердого ПВХ в семь, а полиэтилена в 10–15 раз больше, чем у стали; хрупкостью при низких температурах (трубы из ПВХ), поэтому монтаж систем из этих труб следует производить при температуре наружного воздуха не ниже -15 °C.
Канализационные пластмассовые трубы и фасонные части к ним выпускают с условными проходами 40, 50, 85 и 100 мм и длиной 3, 6, 8,10 и 12 м. Поверхность труб и фасонных частей должна быть ровной и гладкой, не допускаются трещины, пузыри, раковины, вздутия и посторонние включения, видимые без применения увеличительных приборов. Высота выступов после удаления литников равна не более 1 мм. Концы труб должны быть обрезаны перпендикулярно оси труб и очищены от заусенцев.
При монтаже пластмассовых труб используют раструбные, сварные и клеевые соединения. Чтобы раструбные соединения были герметичными, применяют резиновые уплотнительные кольца, поверхность которых должна быть ровной, гладкой, без раковин и заусенцев.
Соединение пластмассовых труб. Основной способ соединения пластмассовых труб и фасонных частей для систем внутренней канализации – раструбное соединение с резиновым уплотнительным кольцом. Герметичность раструба достигается за счет сжатия резинового кольца между стенками раструба и гладким концом трубы.
Раструбное соединение пластмассовых труб с резиновым уплотнительным кольцом собирают в такой последовательности. Очищают от грязи наружную поверхность трубы, внутреннюю поверхность раструба и желобок, а также резиновое кольцо. Затем вкладывают резиновое кольцо в желобок раструба, после чего гладкий конец трубы с фаской смазывают глицерином или мыльным раствором и легким вращением вводят его в раструб до метки. Когда раструбное соединение будет закончено, проверяют наличие кольца в желобке, поворачивая одну из соединяемых деталей вокруг другой. Если кольцо находится в желобке, то деталь легко поворачивается.
Присоединение выпуска керамического унитаза к канализационному трубопроводу из полиэтиленовых труб показано на рис. 22. В этом случае герметичность стыка достигается уплотнением резиновыми кольцами с последующей заделкой цементным раствором на глубину 1/3 раструба.

Рис. 22. Раструбное соединение с резиновым кольцом: 1 – метка; 2 – резиновое кольцо
Пластмассовые сифоны присоединяют к системе канализации с помощью резиновой переходной детали, вставляемой в раструб трубы из ПВХ (рис. 23).
Канализационные стояки из пластмассовых труб 3 соединяют с чугунными трубами с помощью полиэтиленового переходного патрубка, на конце которого имеется раструб с желобком, обеспечивающий плотное соединение с пластмассовой трубой (рис. 24).
Соединение на клею. Для склеивания поливинилхлоридных труб применяют раструбное соединение. Процесс склеивания состоит из подготовки концов труб, приготовления клея и склеивания.
При подготовке концов труб склеиваемым поверхностям придают шероховатость, для чего наружный конец трубы и внутреннюю поверхность раструба обрабатывают шлифовальной шкуркой.

Рис. 23. Присоединение полиэтиленового бутылочного сифона к канализационному водопроводу:
1 – полиэтиленовый бутылочный сифон;
2 – канализационный водопровод; 3 – угольник;
4 – резиновая переходная деталь;
5 – отводная труба
Обработанные концы тщательно обезжиривают метиленхлоридом.
Для склеивания труб из ПВХ рекомендуются два состава клея. Первый состав содержит перхлорвиниловую смолу 14–16 ч. и метиленхлорид 86–84 вес. ч. Второй состав содержит перхлорвиниловую смолу 14–16 ч., метиленхлорид 76–72 ч., циклогексанон 10–12 ч. Второй состав клея используют при склеивании труб диаметром более 100 мм и температуре наружного воздуха более 20 °C. Для склеивания одного соединения труб диаметром 50 или 100 мм требуется соответственно 12 и 50 г клея. Из-за летучести растворителей консистенция клея постепенно изменяется, поэтому в открытом сосуде клей можно хранить не более 4 ч.

Рис. 24. Присоединение труб из ПВХ к чугунным канализационным трубам:
1 – просмоленная прядь и расширяющийся цемент;
2 – полиэтиленовый переходный патрубок;
3 – труба из ПВХ; 4 – чугунная труба
После подготовки концов труб клей наносят на 1/3 глубины раструба и на всю длину калиброванного конца трубы. Клей наносят быстро, равномерным тонким слоем с помощью мягких кистей шириной 30–40 мм. Затем калиброванный конец вводят в раструб до упора. Склеенные стыки в течение
5 минут не должны подвергаться механическим воздействиям, а склеенные узлы следует выдерживать перед монтажом не менее 2 ч.
Сварка пластмассовых труб. Стыковые соединения на трубах из ПЕЛ, ЛИП и 1111 выполняют контактной сваркой. Перед сваркой свариваемые поверхности торцов труб очищают от грязи и окисной пленки.
Для соединения полиэтиленовых труб диаметром 100–250 мм на сварке применяют универсальную установку. При сварке стыкового соединения торцы труб оплавляют электронагревательным диском, после чего диск убирают, а оплавленные поверхности труб под небольшим давлением соединяют. Промежуток времени между окончанием нагревания и соединением оплавленных торцов труб должен быть в пределах 2–3 с.
Сварку выполняют в такой последовательности. На конце свариваемой трубы снимают наружную фаску под углом 30–45 ° на длине, равной толщине стенки трубы. Затем устанавливают раструб фасонной части в цилиндре до упора и трубу в кольцо до упора в диск. После оплавления одновременно снимают детали с рабочих элементов, после чего плотно соединяют и выдерживают в течение 10–30 с.
Пластмассовые трубы перерезают на станках с дисковыми пилами толщиной 1,5–2 мм, с шагом зубьев 3–4 мм и разводкой зубьев 0,5–0,6 мм на сторону. В домашних условиях отрезать трубы нужной длины можно ножовкой.
Фаски на трубах снимают механизированными и ручными приспособлениями, в которых режущим инструментом служат специальные фрезы, резцовые головки с несколькими ножами или резцами.
Для образования раструба или бурта конец трубы нагревают в ванне с глицерином. Температура глицерина в ванне равна для труб из ПВП и ПВХ – 135±5 °C, из ЛИП – 105±5 °C, из ПП – 165±5 °C.
Пластмассовую трубу опускают в ванну с нагретым глицерином и выдерживают в ней в течение нескольких секунд в зависимости от толщины стенки трубы.
При формовании обычных раструбов длина нагреваемого участка пластмассовых труб диаметром 50 мм составляет 45 мм, диаметром 100 мм – 80 мм, при формовании компенсирующего раструба соответственно 80 и 145 мм.
Гнутые детали из пластмассовых труб (отводы, утки, скобы, компенсаторы) изготовляют на трубогибочных станках методом гнутья в размягченном состояния.
Трубы без наполнителя можно гнуть, если отношение толщины стенки трубы к ее наружному диаметру не менее 0,06 при радиусе изгибания по оси трубы, равном или более 3,5–4 наружных диаметров трубы. Температура жидкости в нагревательной ванне для гнутья должна быть для труб из ПНП – 135 °C, из ПВП – 150 °C, из ПП – 185 °C, из ПВХ – 160 °C. Диаметр гибочного шаблона равен номинальному наружному диаметру изгибаемой трубы. Зазор между откатывающим роликом и трубой не должен превышать 10 % размера наружного диаметра. При угле изгиба 90 ° трубы следует перегибать на 6 ° для ПНП и на 10 ° для ПВП и ПП. Согнутые трубы в фиксированном положении охлаждают водой до температуры 28–30 °C.
При гнутье труб с наполнителем используют резиновый жгут, гибкий металлический или резиновый шланг, набитый песком. Собранные узлы трубопроводов испытывают гидравлическим давлением: безнапорные трубопроводы – давлением 0,02 МПа, напорные трубопроводы – в 1,5 раза большим максимального давления, но не менее 0,2 МПа.
Сантехническое оборудование
Унитазы, смывные бачки, писсуары
Устройство и принцип действия. Приемники сточных вод изготовляют из прочных водонепроницаемых материалов, не поддающихся химическому воздействию сточных вод. Рабочая поверхность санитарных приборов, изготовляемых из чугуна, должна быть покрыта эмалью, а нерабочая – водоустойчивой краской. Санитарные приборы, изготовляемые из стали (кроме нержавеющей), покрыты эмалью с двух сторон.
Туалетные комнаты оборудуют унитазами со смывными устройствами и писсуарами.
Керамические унитазы изготовляют из фаянса, полуфарфора и фарфора. По конструкции чаши унитазы выпускают тарельчатые и козырьковые. В зависимости от присоединительного выпуска унитазы бывают с прямым и косым (под углом 60 °) выпусками. По расположению смывного бачка унитазы бывают с высокорасполагаемым смывным бачком и с бачком, расположенным непосредственно на унитазе. Тарельчатые унитазы изготовляют с прямым и косым выпусками, козырьковые – только с косым выпуском. Унитазы имеют гидравлический затвор, который препятствует поступлению воздуха из канализационной сети в помещение.
Изготовляют также детские тарельчатые унитазы, с прямым и косым выпусками, высотой 360 мм, конструкция которых не отличается от обычных унитазов.
Тарельчатые унитазы с прямым и косым выпусками представляют собой прибор, состоящий из чаши, водораспределительного желоба, гидравлического затвора (сифона) с выпуском. Горловина присоединяет к унитазу смывную трубу от бачка. В задней части унитаза имеется полочка с двумя отверстиями, к которым крепится сиденье. Основание унитаза уширено приливом с четырьмя отверстиями для шурупов, которыми унитаз крепится к полу.
В настоящее время широко применяют унитазы «Компакт» с низкорасполагаемыми смывными бачками, закрепленными на полочке унитаза. Унитазы «Компакт» гигиеничны; монтаж их проще, чем монтаж унитазов с высокорасполагаемым бачком.
В туалетах общего пользования устанавливают напольные чаши меньшей высоты, чем унитазы. Такие чаши поставляют в комплекте с сифоном диаметром 100 мм, который помещают под прибором. Сифоны под чаши бывают двухоборотные и косые. Для прочистки в сифоне имеется отверстие, закрываемое пробкой.
Унитазы и клозетные чаши промывают с помощью смывных бачков и кранов.
К смывным устройствам относятся бачки, которые бывают низкорасполагаемые и высокорасполагаемые, и краны.
Низкорасполагаемый полуавтоматический керамический бачок состоит из корпуса с крышкой, спускного клапана, поплавкового клапана и спускной арматуры. При нажатии на ручку спускного рычага груша спускного клапана поднимается и всплывает вверх, а вода устремляется через образовавшееся отверстие в штуцере в унитаз. При понижении уровня воды в бачке груша опускается, засасывается в отверстие штуцера и закрывает его. Одновременно опускается поплавок, открывается поплавковый клапан и вода поступает в бачок, заполняя его до необходимого уровня.
В смывном пластмассовом бачке установлена пластмассовая спускная арматура с поршневым сифоном, которая состоит из стакана с дном в виде решетки, перекрываемой мембраной из полиэтиленовой пленки, центральной трубы и установленного на ней колокола с поплавком. При нажатии на спускную кнопку колокол, опускаясь, заряжает сифон и приводит в действие бачок. Отсутствие в бачке поплавкового клапана повышает его надежность в эксплуатации и предотвращает утечку воды.
Высоко располагаемый смывной полуавтоматический бачок сифонирующего типа состоит из чугунного корпуса, крышки, рычага, который одним концом соединяется с гибким сифоном, а другим – с держкой. При опускании ручки держки вниз сифон наклоняется и через него вода устремляется в смывную трубу. Вода сифонирует до тех пор, пока вся не удалится из бачка, после этого гибкий сифон найдет первоначальное вертикальное положение.
Поплавковый клапан обеспечивает автоматическое заполнение бачка водой. Поплавок соединен рычагом со штоком клапана и при его подъеме резиновая пробка прижимается и перекрывает поступление воды в бачок. Поплавковый клапан крепится к корпусу бачка гайкой. Клапан присоединяется к водопроводной сети муфтой. Бачок наполняется водой.
Поплавковые клапаны к смывным бачкам должны удовлетворять следующим требованиям: открываться с началом опорожнения бачка при давлении в водопроводной сети от 0,02 до 1 МПа и прекращать поступление воды в бачок, когда он заполнится до необходимого уровня, не допуская утечек воды через клапан в закрытом положении; обеспечивать постоянный уровень воды в бачке при колебаниях давления в водопроводной сети – увеличение или уменьшение давления на 0,1 МП не должно изменять положение уровня воды в бачке больше чем на 4 мм.
Смывной бачок должен заполняться водой в объеме не менее 80 % полезной вместимости в течение 2 минут после предыдущего спуска при давлениях в водопроводной сети от 0,05 до 1 МПа. Кроме того, не должно быть подсоса воды из бачка в водопроводную сеть при образовании в ней вакуума; вода из бачка не должна вытекать после прекращения его действия. Бачок должен работать при однократном нажатии на пусковой рычаг.
Смывные бачки с поплавковыми клапанами оборудованы переливным устройством, обеспечивающим слив воды в унитаз с расходом воды не менее 0,3 л/с при превышении уровня воды в бачке над уровнем перелива на 15 мм.
Смывные краны служат для промывки унитазов в уборных общественного пользования и в зданиях специального назначения. В настоящее время используют полуавтоматические краны КР-141, с помощью которых можно регулировать количество протекающей воды, что позволяет использовать их на унитазах разных типов. Чтобы обеспечить надежную промывку унитаза, диаметр подводящих труб должен быть равен 25 мм, а давление в водопроводной сети при открытом кране – не менее 0,08 МПа. Давление воды в системе перед краном не должно превышать 0,6 МПа.
Смывной кран работает следующим образом. При нажатии на рукоятку спуска открывается клапан и вода, находящаяся под диафрагмой, стекает в промывочную трубу, диафрагма поднимается и начинается промывка. Через отверстие в клапане, который снабжен сетчатым фильтром, поступает свежая вода в верхнюю камеру. Под действием давления, возникающего в камере, эластичная диафрагма перекрывает воду, и процесс (промывка) прекращается.
Смывной кран, соединенный с водопроводом через угловой запорный вентиль, устанавливают на высоте 0,8 м над уровнем пола.
Смывные бачки и краны должны иметь устройство, предотвращающее возможность попадания в водопроводную сеть сточных вод путем обратного засасывания воды при образовании вакуума в водопроводной сети.
Настенные писсуары изготовляют из фарфора, фаянса и полуфарфора. Писсуары изготовляют без цельноотлитого керамического сифона и с цельнолитым керамическим сифоном.
В верхней части писсуаров расположен смывной патрубок, на который устанавливают писсуарный кран, присоединяемый к водопроводу. Смывной патрубок соединен с водораспределительным каналом, через который поступает вода, обмывающая заднюю и боковые стенки писсуара. Внизу писсуара находится выпускной патрубок, которым он присоединяется к отводной канализационной линии. Писсуар крепят к стене шурупами, отверстия для которых расположены в приливах. Напольные писсуары состоят из одной или нескольких секций, которые устанавливают вдоль стены в ряд. Размеры каждой секции в мм: ширина 600–700, глубина 345, высота 1050.
Напольные писсуары изготовляют из шамотного фаянса с глазурованной поверхностью. Низ напольного писсуара устанавливают на 115 мм ниже уровня пола. Каждая секция промывается автоматически через определенные промежутки времени. В каждой секции имеется выпуск с гидравлическим затвором.
Установка унитазов. Керамические унитазы устанавливают на бетонные или плиточные полы и крепят с помощью дюбелей, шурупов или путем приклеивания к полу. Между полом и унитазом прокладывают листовую резину с отверстием для прохода прямого выпуска унитаза. Допускается также крепление унитаза шурупами к тафте – деревянной доске с отверстием для раструба, заделанной в бетон.
Унитаз устанавливают следующим образом. Выпускной отросток с наружными канавками смазывают разведенным в олифе суриком и на него туго наматывают смоляную прядь. При обмотке прядь не доводят до конца отростка на 3–4 мм, чтобы концы ее не попали в отверстие отростка и не явились причиной засорения.
Затем прядь промазывают сверху суриком и унитаз устанавливают выпускным отростком в раструб. Проверив правильность установки унитаза, его привинчивают шурупами к дюбелям. Шурупы нужно завинчивать осторожно, чтобы не отколоть край унитаза у отверстия. Чтобы в дальнейшем можно было снять унитаз, прикрепленный к тафте, шурупы перед завинчиванием смазывают тавотом. Под головку шурупа подкладывают кусочек кожи или резины и металлическую шайбу.
Смывной бачок навешивают до установки унитаза на два шурупа. Шурупы укрепляют на стене в дюбелях так, чтобы бачок стоял строго горизонтально. Перед установкой смывного бачка к нему на полу присоединяют смывную трубу диаметром 32 мм. Другой конец смывной трубы обмазывают суриком и обертывают льняной прядью, которую сверху тоже обмазывают суриком. На конец трубы надевают резиновую манжету, которую привязывают к трубе тонкой проволокой. Другой конец манжеты вывертывают и натягивают на трубу.
Деревянное сиденье крепят болтами непосредственно к унитазу. К нижней стороне сиденья привинчивают резиновые буферки, предохраняющие унитаз от повреждений при падении сиденья.
Установка тарельчатого унитаза с прямым выпуском. Выпуск унитаза нужно соединять непосредственно с раструбом отводной трубы, который должен быть выведен заподлицо с полом.
Установка тарельчатого унитаза с косым выпуском под углом 30 ° и удлиненной полочкой, непосредственно соединенной со смывным бачком «Компакт». Смывной бачок укрепляют на удлиненной полочке унитаза двумя болтами. К унитазу привертывают специальную арматуру для крепления сиденья.
Тарельчатые унитазы с выпуском под углом 30 ° можно присоединять к канализационной сети двумя способами. Один способ, когда унитаз присоединяют к двухплоскостному тройнику, являющемуся частью канализационного стояка. Другой способ состоит в том, что унитаз присоединяется к канализационной сети с помощью переходного тройника, являющегося частью отводной линии. В последнем случае унитаз устанавливают на расстоянии от канализационного стояка.
Унитаз можно устанавливать с прокладкой отводной трубы над полом открыто или в плинтусе.
При групповой установке унитазов с прямым выпуском унитазы присоединяют к гребенке, собранной из тройников прямых и косых, под углом 45 °, а также колен. Гребенки можно также собирать из тройников 60 ° и отводов 120 °.
Чугунные клозетные напольные чаши устанавливают по одной или группой. В верхнее отверстие косого сифона чаши для прочистки ввертывают отрезок газовой трубы диаметром 40 мм с муфтой, в которую завинчивают металлическую пробку. Пробка должна выступать на 20–30 мм над полом.
Бачки для чугунных клозетных чаш располагают на высоте 1400 мм от пола, так как высота клозетной чаши меньше, чем керамического унитаза, и верх чаши находится на одном уровне с полом.
Центр раструба сифона, в который заделывают выпускной отросток клозетной чаши, должен отстоять на 175 мм от поверхности стены. Клозетную чашу к отводной линии и к бачку присоединяют так же, как и при установке керамического унитаза.
Для приклеивания унитазов к плиточным и бетонным полам широко используют эпоксидный клей. Клей наносят на опорную поверхность унитаза металлической лопаткой в четырех местах по углам с таким расчетом, чтобы общая приклеиваемая площадь была не менее 20 см. Толщина слоя клея должна быть 4–5 мм. Затем унитаз устанавливают на пол и плотно к нему прижимают. Чтобы обеспечить необходимую прочность приклеивания, унитазы должны находиться в состоянии покоя не менее чем 10–12 часов.
Поверхности для установки унитазов подготовляют с помощью электрифицированного инструмента. В процессе обработки этим инструментом на подготовляемых поверхностях корундовым камнем наносятся шероховатости, которые способствуют лучшему приклеиванию унитазов. При использовании эпоксидного клея необходимо выполнять следующие правила техники безопасности: помещения, в которых производится зарядка туб, должны быть оборудованы приточно-вытяжной вентиляцией с трехкратным обменом воздуха; в помещениях, где используют эпоксидный клей, не допускается хранение и прием пищи; при работе с клеем необходимо пользоваться защитной пастой для рук МЭР-1, резиновыми перчатками или рукавицами КР.
При попадании на кожу отвердителя или готового клея пораженное место необходимо протереть ацетоном, а затем промыть теплой водой. По окончании работы с клеем, а также во время перерыва в работе необходимо вымыть руки теплой водой с мылом.
Смывные бачки. Существует несколько конструкций смывных бачков. Они могут быть ограниченного действия, то есть когда вода спускается только при нажатом рычаге или натянутой держке; полуавтоматическими, когда после натяжения держки вода спускается полностью, и автоматические, когда вода спускается по наполнении бачка независимо от натяжения держки. Последние устанавливаются в общественных местах.
Бачки могут устанавливаться на стене или непосредственно на унитазе (бачки типа «Компакт»). Уровень наполнения смывных бачков регулируется автоматически при помощи поплавкового клапана. При наполнении бачка поплавок с рычагом поднимается. Поворачиваясь вокруг оси, рычаг давит на поршень, который, перемещаясь, резиновой прокладкой закрывает седло впускного отверстия. По мере опускания поплавка клапан открывается, и вода вливается в бачок.
Спуск воды в унитаз происходит через клапан, который в зависимости от конструкции бачка делается в виде шара, пустотелой резиновой пробки или стакана. Автоматическое действие бачка основано на принципе сифона. Сифон может быть сделан в форме колена, колокола, гофрированной пластмассовой трубки и т. д. При заполнении бачка вода через открытый конец трубки поднимается к правому колену. В случае, если шаровой кран пропустит воды больше, чем полагается, она выльется в унитаз через другое, предохранительное колено сифона, предотвращая переполнение бачка.
Не заполненное водой колено сифона, так же как и поверхность воды, находится под атмосферным давлением. При натяжении держки рычаг поднимает шаровой клапан. Устремляющаяся в спускную трубу вода выталкивает из нее воздух и создает разрежение в колене сифона. Под давлением воздуха на поверхность воды она будет подниматься по другому колену сифона и выливаться в спускную трубу, независимо от натяжения держки. Так будет продолжаться, пока уровень воды не достигнет открытого конца сифона. Если сифон изготовлен в виде гибкой гофрированной трубки, под действием держки трубка изгибается, погружается под уровень воды и заполняется водой. При последующем движении воды между дном бачка и устьем сифона с большой скоростью образуется пониженное давление, удерживающее трубку в согнутом положении до полного опорожнения бачка.
В бачках ограниченного действия, т. е. с ручным открытием и закрытием, например, в бачках типа «Компакт», от переполнения установлен перелив. Верхний край перелива обеспечивает максимальный уровень воды в бачке на 20 мм ниже вырезов в корпусе бачка.
Самая распространенная и неприятная неисправность смывных бачков – это утечка воды. Помимо экономического ущерба она доставляет много других неприятностей: повышенная влажность, ускоренное ржавление труб, изнуряющее сипение и клокотание воды. Вода может выливаться через перелив от постоянного переполнения бачка. Причины могут быть разные. Для выяснения причин утечки откройте крышку бачка. Поднимите рычаг поплавка вверх рукой. Если приток воды в бачок прекратится, неправильно отрегулирован поплавок. Изогните рычаг так, чтобы поплавок опустился вниз. Спустите немного воды и посмотрите, как бачок будет наполняться. Если поднятый рукой рычаг поплавка не закрыл клапан, неисправность в этом клапане.
Перекройте воду у входа в бачок вентилем (или общим запорным вентилем), снимите колпачок с корпуса клапана, выньте ось рычага. Освободив рычаг с поплавком, гвоздиком или спичкой вытолкните поршень из корпуса клапана. Осмотрите резинку поршня и седло клапана. Изношенную резинку замените, вырезав новую из куска толстой резины или из мягкого школьного ластика, плоскость резинки должна плотно прилегать к седлу клапана.
Иногда полый поплавок по тем или иным причинам теряет герметичность и прокалывается, в него проникает вода. В результате он становится тяжелее, не всплывает до нужного уровня и плохо закрывает золотник. Этого недостатка лишены поплавки из пенопласта. Проверить поплавок просто – его отсоединяют и встряхивают. Выяснив, через какое отверстие или щель вода попадает в шар клапана, их заделывают путем пайки, сварки или заклеивания – в зависимости от материала, из какого сделан шар. Для быстрого удаления воды из металлического шара можно просверлить небольшое отверстие, которое по окончании ремонта запаивают или заделывают эпоксидкой.
Другие причины утечки воды из смывных бачков нужно искать в спускном устройстве. Если спускное отверстие закрывается пустотелой резиновой пробкой, вода может протекать через трещины в пробке или через неплотности между пробкой и седлом. Пробку иногда можно приобрести в магазинах сантехники или временно воспользоваться медицинской спринцовкой соответствующего размера, у которой срезано дно.
Неплотности между пробкой и седлом образуются чаще всего из-за отложения на поверхности минеральных солей и ржавчины. Эти отложения нужно счистить шлифовальной шкуркой. Металлическую пробку также нужно очистить и притереть к седлу, надавливая на нее и поворачивая то в одну, то в другую сторону. Чтобы солей образовывалось меньше, внутреннюю поверхность бачка следует периодически промывать теплой водой с добавлением уксуса.
После прочистки запорного клапана его шар или резиновую пробку нужно закрепить на тяге. Проверьте работу привода клапана. При нажатии на рычаг спуска воды тяга клапана должна свободно, без заеданий подниматься и опускаться, чтобы шар или пробка точно падали в седло и плотно его закрывали. При необходимости рычаг и тягу следует подогнуть. В конструкциях некоторых бачков предусмотрена регулировка направляющей втулки тяги. Обычно рычаг втулки регулируется на трубе перелива, где он закреплен.
Установка писсуаров. Настенные писсуары к стене крепят двумя или четырьмя шурупами с помощью дюбелей. Под писсуар без гидравлического затвора устанавливают сифон-ревизию. Выпускной отросток писсуара соединяют с сифоном следующим образом. Сначала отросток обмазывают суриковой замазкой и обматывают смоляной прядью. Затем смоляную прядь покрывают суриковой замазкой и подготовленный отросток плотно вставляют в сифон. Верхнюю часть сифона вокруг отростка также промазывают суриковой замазкой. При установке писсуаров с цельноотлитыми сифонами места присоединения приборов к отводной линии уплотняют асбестоцементом.
К установке напольных писсуаров приступают после укладки канализационного трубопровода в полу и монтажа гидравлических затворов. Секции устанавливают на 115 мм ниже уровня пола путем насаживания выпускных отверстий в гидравлический затвор. Затем со стороны чаши писсуара заделывают неплотности между гидравлическим затвором и выпуском писсуара, используя для этого смоляную прядь и асбестоцемент.
Ванны, душевые поддоны, умывальники, раковины, мойки
Устройство ванн, душевых поддонов, умывальников, раковин и моек. Чугунные эмалированные ванны предназначены для санитарно-бытовых целей. Внутренняя поверхность ванны и наружная поверхность бортов покрыта белой эмалью. Наружные неэмалированные поверхности ванны покрыты водоустойчивой краской. Типы ванн и их размеры приведены ниже.
Чугунные эмалированные ванны бывают прямобортные и сидячая. Ванны всех типов должны иметь два прилива для присоединения уравнителя электрических потенциалов между корпусом ванны и металлической водопроводной трубой для холодной воды.
Ванны поставляют в комплекте с четырьмя чугунными ножками и креплениями для них, выпуском, переливом, сифоном и переливной трубой. Высота ножек должна быть такой, чтобы расстояние от нижней кромки отверстия для выпуска до пола составляло 145 мм.
В настоящее время изготовляют чугунные эмалированные прямобортные ванны новой конструкции, удобной и современной формы. У этих ванн более пологая и удобная спинка в головной части, расширенные борта, уменьшенная до 445 мм глубина. Кроме того, ванна в нижней части сужена, в результате снижается расход воды. Ванны комплектуются регулируемыми ножками, что облегчает ее монтаж.
Перелив ванны состоит из чугунного отвода, уширенного со стороны входа воды. Перелив укрепляют на стенке ванны крышкой с отверстиями, которую навертывают на резьбу выступающей части отвода. Между стенкой ванны, шайбой и переливом помещают резиновые прокладки. Перелив соединяют с сифоном переливным трубопроводом.
Выпуск из латуни, пластмассы или алюминиевого сплава состоит из корпуса, который вставляют в отверстие днища диаметром 40 мм на резиновых прокладках и ввертывают резьбовой частью в сифон. Отверстие выпуска закрывают пробкой, которую прикрепляют цепочкой к кольцу на крышке выпуска.
Напольный сифон состоит из чугунного тройника, чугунного корпуса У-образной формы, соединительного чугунного патрубка, накидной гайки. В нижней части сифона находятся два отверстия для прочистки, закрываемые пробками.
В настоящее время для ванн широко применяют пластмассовые напольные сифоны в комплекте с выпуском и переливом.
Душевые чугунные эмалированные поддоны изготовляют двух типов: мелкий ПМ – для установки в санитарно-бытовых помещениях общественных и производственных зданий; глубокий ГТГ – для установки в санитарно-бытовых помещениях жилых зданий. Душевые поддоны обоих типов имеют приливы для присоединения уравнителя электрических потенциалов между корпусом поддона и металлической водопроводной трубой, подводящей холодную воду.
Поддоны ПМ поставляют в комплекте с сифоном, выпуском и уравнителем электрических потенциалов, а поддоны ПГ, кроме перечисленного, комплектуют переливом и переливной трубой.
Умывальные, ванные и душевые комнаты оборудуют индивидуальными групповыми приборами. В жилых и общественных зданиях устанавливают индивидуальные умывальники. В общежитиях, в помещениях производственных и других зданий размещают индивидуальные умывальники по несколько штук в ряд и групповые круглые умывальники.
Умывальники выпускают прямоугольные и полукруглые, со спинкой и без спинки. Изготовляют умывальники из фаянса, фарфора и полуфарфора. Все умывальники имеют сзади горизонтальную полочку, на которой размещается туалетная и смесительная арматура. В сливное отверстие умывальника вставляется выпуск из бронзы или пластмассы диаметром 32 мм, который соединяется с сифоном. Допускается установка одного сифона от группы умывальников (не более шести) в одном помещении. Присоединять два умывальника, расположенных в разных помещениях с двух сторон стены, к одному общему сифону не разрешается.
Керамический рукомойник устанавливают в туалетной комнате санитарно-технического узла раздельного типа. Керамическая опора рукомойника обеспечивает хорошую устойчивость. Размеры рукомойника в плане 480 х 325 мм; его поставляют в комплекте с сифоном, латунным выпуском и туалетным краном.
Стальные эмалированные раковины с отъемной спинкой устанавливают в жилых и общественных зданиях. Раковины выпускают двух типов: с одним отверстием для установки водоразборного крана и двумя отверстиями для установки смесителя или двух кранов для горячей и холодной воды.
Чугунные эмалированные мойки изготовляют трех типов: на одно отделение малой модели
МЧ-1-М – для установки на подстолье; на одно отделение большой модели МЧ-1-Б; на два отделения МЧ-2 – для установки на стальном шкафчике или подстолье.
В состав комплекта моек МЧ-1-М и МЧ-1-Б входят: чугунный или пластмассовый сифон-ревизия, латунный или пластмассовый выпуск и смеситель для мойки. Мойка МЧ-2 комплектуется: чугунным сифоном-ревизией, двумя латунными выпусками, смесителем, соединительным трубопроводом и стальным шкафчиком. Мойки, встраиваемые в кухонный стол, не имеют спинок, а мойки, устанавливаемые на стене, а также со стальным шкафчиком имеют спинку. В дне мойки проделаны отверстия для выпусков. Выпуск снабжен решеткой и пробкой.
Для предохранения от возможного попадания сточной жидкости (в случае засорения системы канализации) мойки, устанавливаемые в общественных столовых, в кухнях и групповых помещениях детских учреждений и школ, в продовольственных магазинах, должны иметь между выпуском и сифоном воздушный разрыв 20–30 мм.
Установка умывальников. Керамические умывальники одиночные и групповые устанавливают на чугунных кронштейнах, прикрепленных к стене шурупами.
Сначала размечают по шаблону отверстия для крепления кронштейнов, затем просверливают отверстия (при установке кронштейнов на каменной или бетонной стене) и вставляют в них дюбели или хлорвиниловые трубки. После этого устанавливают кронштейны, проверяют их по уровню и закрепляют шурупами. При установке умывальника необходимо, чтобы верхний выступающий штифт кронштейна входил в отверстие нижней плоскости борта умывальника.
Умывальник соединяют с сифоном металлическим выпуском диаметром 32 мм. При установке выпуска, чтобы умывальник не поломался при завинчивании гаек, под верхнее кольцо и снизу необходимо подложить резиновые кольца. При установке умывальника с сифоном-ревизией выпуск присоединяют к патрубку длиной 110 мм. На одном конце патрубка нарезают резьбу, а другой конец, разбортовывают под размер сифона. На патрубок навинчивают муфту. Разбортованный конец патрубка, обернутый смоляной прядью и покрытый сверху замазкой, вставляют в сифон и одновременно устанавливают умывальник на кронштейны. После установки и выверки умывальника убирают лишнюю замазку.
При групповой установке умывальники можно объединить общей отводной стальной трубой диаметром 40 мм с одним общим чугунным сифоном.
При монтаже умывальников в зависимости от типа арматуры пробивают одно, два и три отверстия в имеющихся на нижней стороне задней полочки накалах. Эти накалы размером 28 х28 мм сделаны на глубину, равную 3/4 толщины полочки. При установке настенных смесителей отверстия в задней полочке умывальника не пробивают.
Установка раковин. Если под раковиной устанавливают двухоборотный сифон-ревизию, то верхний край его должен быть на высоте 645 мм от пола.
Отводную трубу прокладывают над полом. Раковину крепят на стене шурупами, которые ввинчивают в дюбели.
Устанавливают раковину следующим образом. Вначале размечают отверстия для крепления раковины. Затем в каменных, бетонных или других стенах вставляют дюбели. Обертывают выпуск раковины смоляной прядью и вставляют его в сифон на суриковой замазке. После этого привертывают раковину к стене шурупами и снимают излишнюю суриковую замазку. Если спинка раковины отдельная, то ее прикрепляют к стене после установки чаши раковины. Водопроводная подводка к раковине может быть расположена сверху, снизу или сбоку.
Установка моек. На рисунке показана установка на кронштейнах чугунной мойки на два отделения МЧ-2. Чтобы предохранить от возможного попадания сточной жидкости (в случае засорения системы канализации), в помещениях общественного питания манки должны иметь между выпуском и сифоном воздушный разрыв 20–30 мм.
При установке санитарных приборов для завертывания шурупов используют шуруповерты.
Установка питьевых фонтанчиков. Питьевые фонтанчики применяют напольные и настенные. Эти приборы, оборудованные насадками для питья, имеют чаши для приема изливаемой воды и отвода ее в канализацию. Кроме того, фонтанчики оборудуются регуляторами давления, поддерживающими постоянную высоту струи независимо от колебаний давления воды в сети.
Установка ванн. Круглобортные и прямобортные ванны устанавливают на ножках. Расстояние от низа ванны до пола должно составлять 145 мм. Уклон делают в сторону выпуска. Для удобства уборки ванну следует устанавливать на расстоянии 5 см от стены. Снаружи ванны со стороны выпуска монтируют переливную трубу диаметром 25 мм, чтобы обеспечивался сток воды в случае переполнения ванны. Приемное отверстие переливной трубы снабжено розеткой с решеткой.
В нижнее отверстие ванны вставляют выпуск диаметром 40 мм. В нижний конец тройника ввертывают разбортованный патрубок, который вставляют в раструб обычного сифона, или соединяют выпуск с напольным сифоном. В сифоне патрубок заделывают просмоленной прядью на суриковой замазке.
Прямобортную ванну устанавливают бортами плотно к стене, которую затем облицовывают плитками. Вдоль передней стенки ванны выкладывают стенку из кирпича и также облицовывают. Около сифона в облицовке устраивают смотровой люк для прочистки сифона с дверцей размером 200 х 300 мм. Вместо облицовки кирпичной стенки для зашиты пространства под ванной от загрязнения и брызг переднюю сторону ванны целесообразно закрывать съемной асбестоцементной панелью, покрытой белой эмалью.
В малогабаритных квартирах жилых зданий устанавливают ванну и умывальник с общим смесителем и душевой сеткой, укрепленной на душевой трубке, или душевой сеткой с гибким шлангом. Единый смеситель для ванны и умывальника заменяет собой два смесителя.
Установка душевых поддонов. На рисунке показан монтаж душевых установок с мелкими и глубокими чугунными поддонами. Душевые поддоны, так же как и ванны, должны быть обеспечены уравнителями электрических потенциалов между корпусом поддона и металлической водопроводной трубой. При устройстве уравнителей электрического потенциала необходимо соблюдать следующие условия: контактные поверхности ванны, поддона и труб должны быть зачищены до металлического блеска, наконечник и хомут крепят к стальной проволоке сваркой; проволоку с приваренными деталями оцинковывают, хомут крепят на трубе холодного водопровода около ванны; наконечник присоединяют к контактному приливу ванны.
Установка трапов. В душевых, банях, прачечных, ваннах, производственных и других помещениях, где полы моют из поливочных кранов, устанавливают трапы.
При установке трапа в межэтажном перекрытии следует обеспечить герметичное соединение деталей трапа с бетоном, что достигается использованием гидроизоляционных материалов (осмоленная мешковина, клебе-масса и др.). Гидроизоляцию укладывают в несколько слоев между корпусами трапа и его рамой. Трап устанавливают заподлицо с поверхностью пола, который имеет уклон 0,01 – 0,02 в сторону трапа.
Монтаж санитарно-технических кабин. Санитарно-техническая кабина представляет собой пространственную конструкцию санитарного узла, оборудованного необходимыми приборами (унитаз, ванна, умывальник), трубопроводами систем горячего и холодного водоснабжения и канализации с установкой всей необходимой арматуры. При использовании санитарно-технических кабин на объектах жилищного строительства монтажные работы сводятся к установке кабин и междуэтажных стандартных вставок, соединяющих стояки.
Для ограждающих поверхностей кабин применяют: большеразмерные асбестоцементные панели, закрепленные на металлическом каркасе, с окраской внутренних поверхностей водоэмульсионными красками; гипсоцементобетонные прокатные панели на деревянном каркасе с покрытием внутренних поверхностей инсулаком; гипсобетонные монолитные панели. В таких кабинах внутренние поверхности ванных помещений покрывают облицовочной плиткой, а помещение санузла окрашивают.
В последние годы санитарно-технические кабины изготовляют методом вертикального формования. Такая кабина представляет собой монолитный тонкостенный пространственный колпак из армированного гипсобетона, объединяющий в себе наружные стены, внутреннюю перегородку, потолок и железобетонную панель пола. В процессе монтажа гипсобетонный колпак устанавливают на ребра железобетонного поддона, изготовляемого отдельно, и соединяют с ним сваркой закладных деталей. Внутреннюю поверхность кабины обрабатывают слоистым пластиком.
Санитарно-технические кабины оборудуются: прямобортной ванной длиной 1700 мм, унитазом «Компакт», полукруглым умывальником, полотенцесушителем, общим для ванны и умывальника смесителем и гибким шлангом для душа.
Сеть внутренней канализации в кабине собирают из пластмассовых или чугунных труб, сеть водоснабжения – из оцинкованных труб.
Для поквартирного отключения горячей и холодной воды в каждой кабине устанавливают два вентиля и один вентиль – для отключения смывного бачка.
Стояки холодного и горячего водоснабжения изолируют от образования конденсата матами из минеральной ваты толщиной 20 мм, затем сверху обертывают пергаментом или рубероидом, далее покрывают просмоленной бумагой и окрашивают масляной краской.
В санитарно-технических кабинах устраивается естественная вытяжка через решетку размером 120 х 120 мм, присоединяемую к вентиляционной шахте.
Кабины в готовом виде поставляют на стройку на специальных автомашинах; чтобы избежать засорения трубопроводов во время транспортирования, все трубные отверстия должны быть закрыты пробками.
Санитарно-технические кабины необходимо устанавливать на выверенное по уровню основание. Перед установкой санитарно-технической кабины на подготовленное место необходимо убедиться в том, что плоскости верха стояка канализации уже установленной кабины и подготовленного основания находятся на одном уровне. В случае несовпадения указанных плоскостей нужно, ослабив крепление стояка канализации, обеспечить указанное совпадение плоскостей, закрепить стояк и только после этого производить установку санитарно-технической
Выступающую часть стояка канализации устанавливаемой кабины надо ввести в раструб стояка установленной ниже кабины.
Стояки водоснабжения соединяют междуэтажными вставками с компенсирующими муфтами через монтажные люки, не заходя в кабины.
Водопроводные краны
В быту чаще всего встречаются краны вентильного типа и лишь в редких случаях – пробочные, всем известные по самовару.
Вентильные краны, которые устанавливаются на трубах для отключения отдельных участков водопровода, называются просто вентилями, а краны, используемые для отбора воды у раковин, моек, ванн и т. п., называют водоразборными кранами. Корпус водоразборного крана имеет плавно изогнутый носик.
Конструктивно вентильные краны могут оформиться по-разному, но принцип их работы одинаков. Отверстие для пропускания воды перекрывается клапаном при вращении рукоятки или маховика. Клапан закреплен подвижно на конце штока (шпинделя), который перемещается в корпусе крана по резьбе и уплотнен сальником. Клапан крана имеет чашечку, где с помощью винта закрепляется резиновая, а иногда кожаная (для горячей воды) прокладка. Резиновая прокладка в некоторых конструкциях клапанов не привинчивается, а держится за счет своей упругости. Сальник представляет собой мягкую набивку (асбестовую, хлопчатобумажную), прижимаемую гайкой.
Для удобства обслуживания и ремонта корпус с маховичком, шпинделем и клапаном делается в виде отдельного узла, называемого вентильной головкой. Запорные вентили делаются, в основном, из чугуна, а водопроводные краны – из латуни или бронзы и покрываются обычно хромоникелевым декоративным покрытием.
Пробочные краны используются для переключения воды в водоразборных смесителях, а также в газовых переключателях и отопительной арматуре. Пробка крана в водопроводных переключателях удерживается накидной гайкой со стороны шпинделя, тоща как в газовой арматуре – натяжной гайкой с противоположного конца пробки.
Основная неисправность вентильных кранов – подтекание воды из-за износа просадки клапанов. Для замены и любого другого ремонта крана воду нужно перекрыть запорным вентилем, который в квартирах обычно устанавливается неподалеку от смывного бачка в санузле, сразу после ввода водопроводной трубы. Кран закрывается поворотом маховика по часовой стрелке до упора. Этот кран используется редко, и его шпиндель может поворачиваться с трудом. Не используйте для этой цели рычаги, а тем более молоток, так как шпиндель может отломиться, а ржавая труба лопнуть, и тогда потопа не избежать.
Попробуйте ввести несколько капель машинного масла, лучше всего в смеси с керосином, между шпинделем и накидной гайкой сальника. Постарайтесь разработать кран поворотами маховичка вперед-назад. Если не помогает, немного ослабьте гайку сальника (не корпуса) и снова поработайте маховичком, добавив масла.
Перекрыв воду, можно приступать к ремонту крана. Полностью откройте кран. На кранах смесителей тогда устанавливают пластмассовые маховички, которые скрывают весь корпус крана. Перед разборкой крана нужно отверткой выковырнуть декоративные вставки (синюю или красную) под винтами, вывернуть винты и снять маховички. Разводным, газовым или другим ключом, подложив под губки кусочки картона, отверните корпус крана, т. е. всю вентильную головку. Клапан крана иногда закрепляется в гнезде шпинделя разрезными краями гнезда, поэтому он может выпасть и остаться в трубе. Прокладка обычно крепится к клапану винтом, который не всегда легко отвернуть. Если керосин и жидкое масло не помогают, попробуйте несколько углубить шлиц винта, прорезав его вместе с краями чашечки слесарной ножовкой. Образовавшиеся с боков чашечки прорези не принесут вреда, так как после сборки будут закрыты прокладкой. Если прокладка без винта, подковырните ее отверткой, и она выскочит.
Новые прокладки можно сделать из толстой резины 3–5 мм для установки без винта, под винт можно взять потоньше, и кожаные. Диаметр прокладки, устанавливаемой без винта, должен быть немного больше диаметра чашечки, так чтобы ее можно было устанавливать с натягом (вставляется с помощью лезвия отвертки). Чтобы закрепить в гнезде шпинделя выпавший клапан, по разрезным краям гнезда нужно слегка ударить молотком. Отверстие сузится и будет лучше удерживать стержень вставленного клапана.
Иногда причиной подтекания крана служат зазубрины и углубления, появившиеся на поверхности гнезда, к которой прижимается прокладка. В таком случае надо притереть гнездо при помощи шлифовальной шкурки. Сделать это можно так: вместо прокладки в чашечку нужно вставить несколько кружочков, вырезанных из наждачной шкурки, ввести шпиндель в кран и, поворачивая его влево и вправо, притереть гнездо. Если вода просачивается через щель между шпинделем и гайкой сальника, то нужно сделать новую набивку, обернув вокруг шпинделя хлопчатобумажную бечевку или тонкий шпагат. После этого туго завинчивают гайку. Лучше всего сделать сальниковую набивку из асбестового или льняного шнура, пропитанного техническим вазелином или графитной смазкой.
Неисправность пробочных кранов проявляется в подтекании и трудности поворота ручки или маховичка. Такой кран следует разобрать и притереть пробку к гнезду с помощью мелкой шкурки или специальной шлифовальной (притирочной) пасты. Перед установкой пробку смазывают тонким слоем водостойкого смазочного материала. Сильно затягивать натяжную или накидную гайки не следует.
Иногда в смывных бачках и вентильных кранах происходит гудение и шум. Это значит, что прокладка золотника вентиля либо слишком тонка и мягка (поэтому она изгибается и вибрирует), либо чрезмерно толста и изношена, либо имеет неровную поверхность (в этом случае вибрирует весь золотник). Это обстоятельство нужно учитывать при ремонте кранов.
Установка труб
Для газо– и водопроводных внутрикомнатных устройств применяют почти исключительно стальные трубы, а для канализации – чугунные. Водо– и газопроводные трубы соединяют при помощи муфт, тройников, переходов и других фасонных частей с резьбой. Трубы одинакового диаметра соединяются прямой муфтой, трубы разных диаметров – переходной муфтой.
Для изменения направления трубопровода под прямым углом применяют угольник; ответвления под прямым углом делают при помощи тройника, а перекрещивающиеся под прямым углом – при помощи крестовины и т. д. Чтобы заглушить один конец трубы или отверстия радиаторов отопления, используют чугунные пробки, имеющие внешнюю резьбу.
Резьбовые соединения труб должны быть непроницаемыми для проходящих по ним воды, пара или газа. Однако если свернуть трубы дополнительного уплотнения, то стык почти всегда дает течь. Поэтому имеющийся в резьбовом соединении зазор заполняют специальным уплотнительным материалом – льняным или конопляным волокном (пенькой), пропитанным специальным составом. Это так называемая «подмотка». Подмотку делают по направлению резьбы, т. е. чтобы навинчиваемая деталь прижимала ее по мере навертывания. В начале резьбы подмотка должна быть потоньше, чтобы обеспечить заход резьбы. За неимением готовой подмотки можно использовать крепкие суровые нитки или нитки от мешковины. В этом случае для создания большей плотности и защиты ниток от гниения целесообразно их промазывать перед ввертыванием масляной краской, лучше всего густотертым суриком или цинковыми белилами.
Трубы соединяют с помощью трубных ключей. Канализационные чугунные трубы обычно соединяют при помощи раструба, в который вставляется конец соседней трубы. Раструбный стык заделывают так.
От пеньковой или льняной просмоленной пряди отрубают концы немного длиннее окружности трубы и скручивают в жгуты, достаточно толстые, чтобы заполнить щели между стенками раструба и трубы. Жгут забивают в кольцевую щель и уплотняют при помощи конопатки или тупого зубила. Затем таким же образом забивают еще несколько жгутов (обычно 2–4), а оставшееся выше в раструбе кольцевое пространство заполняют густым цементным раствором: на 10 массовых долей цемента – 1 доля воды.
Железные трубы можно гнуть в холодном и горячем состоянии. В домашних условиях чаще пользуются первым способом, так как обычно приходится иметь дело с трубами небольшого диаметра. Чтобы получить плавный изгиб без вмятин и сплющивания, трубу нужно плотно набить сухим чистым песком и заглушить концы. Место будущего изгиба отмечают мелом. В случае надобности нагревают докрасна и гнут в тисках или между двумя упорами.
Гнуть трубу нужно медленно и не сразу по всей кривой, а в несколько приемов, по участкам намеченного изгиба. Если трубу гнули в горячем состоянии, то в месте изгиба образуется окалина, которая в процессе работы отскакивает. Поэтому место горячего изгиба особенно подвержено ржавлению. Чтобы предотвратить появление ржавчины в местах отскакивания окалины на изгибе, трубу нужно смазать минеральным маслом, пока она еще не остыла.
Тонкие медные, латунные и алюминиевые трубки удобно гнуть, предварительно заполнив расплавленной канифолью или свинцом. Трубку вставляют в отверстие рабочего стола или верстака. Отверстие должно быть просторно для трубки. Если, несмотря на предосторожность, трубка все же сплющится, ее нужно выправить тупым концом молотка, не удаляя заполнитель (канифоль или свинец).
Центральное отопление и водопровод сейчас не редкость в сельских домах. В холодные зимы вода в трубах по недосмотру может замерзнуть, а трубы – разорваться. Замерзшее место иногда можно найти при ощупывании труб голой рукой. Открыв кран, начинают оттаивать трубу, нагревая ее в направлении от крана к магистрали. Дренажные и канализационные трубы нужно нагревать снизу вверх, чтобы их содержимое по мере оттаивания уходило вниз. Лопнувшие трубы придется заменить новыми или временно отремонтировать, как описано выше.
Выбор источника тепла для оттаивания зависит от доступности замерзшего места – внутри квартиры, в стене, в подвале, на улице, под землей. В доступных местах трубы оттаивают горячей водой, предварительно обернув замерзшее место тряпкой. Достаточно удаленную от стен и других предметов трубу можно нагревать паяльной лампой или факелом, соблюдая при этом правила пожарной безопасности. Можно также использовать электрические плитки, рефлекторы, паяльники и т. д. Рефлектором можно подогревать и трубы, находящиеся в стене. Никогда не начинайте оттаивание с середины замерзшего места, так как вода, появившаяся в результате оттаивания, будучи закрыта в трубе с обеих сторон ледяными пробками, может превратиться в пар и разорвать трубу.
Наружные трубы чаще всего замерзают потому, что недостаточно глубоко закопаны. Ремонтировать их своими силами, не имея специальной технической оснастки, да еще зимой – задача непосильная для любителя все делать своими руками. При такой аварии нужно обратиться за помощью к специалистам. А летом нужно обязательно углубить траншеи, в которых проложены трубы. Чтобы предотвратить замерзание труб в очень сильные морозы, рекомендуется на ночь немного открывать водопроводный кран, чтобы вода текла тонкой струйкой.
Иногда на водопроводных трубах вследствие коррозии и других причин образуются небольшие трещины или мельчайшие отверстия, через которые медленно просачивается вода. Если пораженный этими дефектами участок трубы невелик, его можно привести в порядок подручными средствами. Место течи следует обернуть резиной или несколькими слоями изоляционной ленты, охватить трубу листовым железом и стянуть хомутиками, струбцинками или другими подручными средствами.
Для заделки трещин и других неплотностей в трубах, котлах, смывных бачках и другой санитарноводопроводной арматуре можно воспользоваться специальными замазками, которые легко приготовить самому. На 2,5 кг металлических опилок нужно взять 60 г порошкообразного нашатыря, 30 г серы и тщательно перемешать. Непосредственно перед употреблением добавить воды до густоты обычной замазки. Сухую смесь лучше готовить незадолго до употребления.
Рецепты замазки для ремонта труб, приведенные выше, с успехом можно применить и при ремонте других водопроводных, канализационных и отопительных устройств. Например, для устранения течи между секциями радиаторной батареи замазку добавляют в местах неплотного соединения секций. Если место подтека труднодоступно, делают стяжкой металлический хомутик, надевают его в нужном месте, намазывают толстый слой замазки между хомутиком и батареей, а затем хомутик крепко стягивают болтом. Если нет металлического хомутика, можно обмотать обмазку изоляционной лентой. Перед нанесением слоя замазки поверхность хорошо зачищают.
Несколько замечанийоб окраске труб и санитарно-технических изделий. Водопроводные трубы можно красить любыми алкидными эмалями, масляными и водоэмульсионными красками по предварительно зачищенной и загрунтованной поверхности. В качестве грунта рекомендуется использовать универсальный грунт ГФ-020 или другие под нитрокраски. Особенно тщательно нужно грунтовать поверхность под водоэмульсионные краски. Незагрунтованные участки будут моментально ржаветь.
Радиаторы отопления рекомендуется красить алкидными эмалями на синтетических связующих типа ГФ-230, ПФ-560 и др. Масляные краски для этой цели малопригодны, так как они быстро темнеют и длительное время дают угар. Лучшими покрытиями для батарей, как и для любых поверхностей, подверженных повышенной температуре, считаются кремнийорганические эмали. Для грунтования поверхности батарей перед окраской лучше всего применить грунт ГФ-020.
Канализационные трубы и сифоны при монтаже покрывают черным битумным лаком. Для обновления и покраски поверхностей этих изделий можно воспользоваться битумными лаками БТ-577 или БТ-783. При желании окрасить их алкидными эмалями и масляными красками, поверхности рекомендуют покрывать в два-три слоя спиртовыми лаками, иначе битум будет выступать через слой краски на поверхность.
Полезные советы «по мелочам»
Спица-искатель. Предлагаем простое и оригинальное приспособление для «выуживания» мелких металлических предметов, случайно попавших в узкие щели между деревянными половицами. На тонкую стальную спицу (можно взять вязальную) наматывается 2–2,5 м провода и в цепь включается батарейка для карманного фонарика. Когда по виткам обмотки потечет электрический ток, спица намагнитится. А ее тонкий кончик проникает в любую щель.
Как извлечь мелкие детали из щели. Часто нужный железный предмет (игла, винт, шайба) падает в узкую щель, а извлечь его оттуда трудно. Г орю можно помочь, если имеется магнит. Но обычно просунуть его в щель еще труднее, чем достать пропавшую мелочь. Тогда введите в щель любой плоский железный предмет: нож, стамеску, кусочек железа, – а к нему уже приложите магнит. Введенный в щель предмет станет магнитом и поможет вытащить пропажу.
Как пилить плоскую широкую поверхность. В слесарной практике часто приходится спиливать широкие поверхности. Следует помнить, что при опиливании широких плоских поверхностей решающее значение имеет правильный нажим левой и правой рук на напильник во время работы. В начале движения напильника от себя больше нажимаем левой рукой; в середине движения – нажим обеих рук одинаков и в конце движения больше нажимаем правой рукой.
Отвертка-магнит. Хорошую помощь при завинчивании железных винтов и шурупов в труднодоступных местах, а также при извлечении мелких железных деталей из всяких щелей окажет электромагнитная отвертка. Ручка у отвертки полая, и в ней помещена небольшая круглая батарейка, сменяемая по мере надобности через верхний конец рукоятки, закрытый откидной крышкой. В крышке помещена кнопка включения батареи. Нижний конец рукоятки закрыт пластмассовой пробкой, в которой сделана нарезка для завинчивания верхнего конца стержня отвертки. Электромагнит намотан на каркас из тонкого прессшпана. Для обмотки лучше всего взять медный, в шелковой изоляции провод от телефонного звонка диаметром 0,13 мм; общее сопротивление его должно составлять 500 Ом.
Полиэтилен и магнит. Вам, наверное, приходилось, извлекать из труднодоступных мест металлические опилки и стружку с помощью магнита. Но догадались ли вы при этом обернуть его полюсы, скажем, полиэтиленовой пленкой. Если нет, попробуйте тогда освободить их от налипшего мусора. Магнитный диск, укрепленный на ремешке от ручных часов, служит временным пристанищем для мелких шайбочек, винтов и другого крепежа – не надо во время работы тянуться за ними через весь стол. Таким складом на руке, наверняка, захотят обзавестись те, кто занимается сборкой приборов.
Как размагнитить инструмент. Чтобы размагнитить инструмент, скажем, отвертку, надо несколько раз быстро провести ее жало вдоль магнита (от полюса к полюсу). Затем постепенно выводить из магнитного поля, совершая при этом колебательные, затухающие по мере удаления от магнита, перемещения отвертки относительно нейтральной оси, расположенной между полюсами магнита. Другой способ. На магните легко найти точку, магнитная напряженность в которой будет равна напряженности намагниченного конца отвертки, но противоположна по знаку. Касаясь концом отвертки этой точки, вы тем самым размагнитите ее. Это обезопасит работу.
Опиловка, резка или сверление плохо закрепленных деталей чреваты опасными последствиями. Всем, кому когда-либо приходилось иметь дело со слесарной обработкой труб или круглых прутков, известно, что они непрочно закрепляются в тисках. Детали перекашиваются и сползают в сторону, а при больших усилиях даже проваливаются, в результате чего инструмент соскакивает с детали, а это часто приводит к травме. Между тем можно очень просто избавиться от такой опасности. Для этого нужно изготовить для тисков сменную губку с горизонтальным и вертикальным угловыми пазами.
Приспособление для заточки остроконечных инструментов. Зажав в тисках таким образом два напильника, вы получите весьма удобное приспособление для заточки остроконечных инструментов (шила, керна, бородка). Работая на этом импровизированном станке, вы гораздо быстрее заточите инструмент, чем если бы затачивали его одним напильником.
Приготовление малого количества клея. Приготовляя малое количество эпоксидного клея, не так-то просто выдержать соотношение компонентов. Лучше это делать так: на отмытом стержне шариковой ручки наметить две насечки, например, 6 и 66 мм от конца. Сначала всосать отвердитель до первой отметки, потом пластификатор – до второй (в пропорции 1:10). В стержень вставить ватный пыж и протолкнуть его проволокой, выжимая клей.
Плашка для распиловки в торец. Стержень или трубку легко разрезать на две равные части вдоль оси, применив накладку из латуни или дерева для направления полотна ножовки. Паз накладки желательно предварительно смазать. Если паз сделать не посередине, можно разрезать стержень и трубы на любые неравные части.
Пылесос плавит металл. В домашней мастерской, как известно, все операции надо выполнять своими руками – и паять, и сверлить, и пилить. Ну, а если возникает необходимость, например, отрубить кусок железа или согнуть кронштейн? Хорошо бы на время превратиться в кузнеца. Но как это сделать? Можно ли представить себе домашнюю кузницу? Домашнюю в буквальном смысле, видимо, нет. Но во дворе, в условиях, безопасных в пожарном отношении, можно. Для этого нужно выбрать место подальше от легковоспламеняющихся предметов, строений и т. д., выкопать яму глубиной 20 см и площадью 30x30 см, выложить ее дно и стенки кирпичом. Теперь у вас есть горн. Сооружение довольно первобытное, но зато простое и надежное. Затем в дело вступает современная техника. В одну из стенок горна вставьте отрезок водопроводной трубы диаметром 0,5–2 дюйма. Другой ее конец приложите к торцу шланга, подключенного к выходному патрубку пылесоса. Соединять трубу со шлангом не следует, поскольку, изменяя при работе пылесоса величину зазора, вы сможете просто и эффективно менять интенсивность дутья. Засыпьте в горн ведро каменного угля, разожгите его и включайте дутье. Когда уголь хорошо разгорится, можно положить на него нагреваемую деталь.
Вентилятор-точило. Вентилятор можно превратить в небольшой точильный станок, позволяющий затачивать различные детали и инструменты. Для этого необходимо иметь шайбу и точильный камень следующих размеров: внутренний диаметр 20–25 мм, внешний – 70–90 мм, при толщине 15–20 мм. Точильный камень крепится на держатель крылатки посредством винта с шайбой. Если же внутренний диаметр камня велик по отношению к диаметру места насадки на держатель, то в этот зазор нужно вставить шайбу соответствующих размеров. Для пуска необходимо приостановить движение корпуса электродвигателя, при этом откручивается стопорный валик. Вот теперь все готово для работы этого маленького простого станка.
Сверло для слоистой фанеры. Трудно сделать отверстие в слоистой фанере, она расщепляется. Возьмите стальную трубку нужного диаметра, круглым напильником заточите внутри режущую кромку и выпилите на ней трехгранным напильником зубцы. Внутрь трубки вставьте деревянный цилиндр с гвоздем без шляпки. При работе конец гвоздя, выступающий на 1–2 мм, является направляющим.
Подставка для масленки. Вырежьте подставку из консервной банки подходящего размера, покрасьте черным лаком для металла и укрепите на решетке станины ножной швейной машины или на стене у рабочего места. Так решается проблема хранения масленки старого образца без навинчивающегося на сопло колпачка.
Самоделка из куска мягкой металлической трубки. Пополнив технический арсенал этой нехитрой самоделкой из куска мягкой металлической трубки, вы избавитесь от непроизводительной траты времени, необходимого на поиски гайки, упавшей при свинчивании ее с болта.
Рукоятка для зубила. В умелых руках кусок резинового плутонга легко превращается в рукоятку зубила. Деревянные пробки надежно удерживают инструмент в шланге, а сама рукоятка не только облегчает работу, но и страхует от возможности ударить себя по руке молотком, сорвавшимся с головки зубила.
Ключ в трубе. Таким ключом удобно отворачивать упрятанные в трубопровод гайки, если отсутствует торцевой ключ. Отогнутая под прямым углом ручка служит хорошим рычагом.
Вместо клина – шуруп. Прежде чем насадить молоток, расщепите ручку крест-накрест, а затем вверните обычный шуруп. Такое крепление оказывается гораздо надежнее, чем использование для этой цели клиньев.
Прищепка в тисках. Чтобы зажать в тисках небольшую круглую деталь, воспользуйтесь обычной бельевой прищепкой, она обеспечит надежное закрепление детали, оказывая ничтожное давление.
Ерш для трубы. Для хорошего умельца сооружение ерша, с помощью которого можно прочистить изогнутую трубку, не проблема. Привязав к прочной капроновой леске грузик, вы легко пропустите его через трубку и в петле лески укрепите ерш.
Прицел для сверла. Предлагаем простое приспособление для просверливания отверстий ручной дрелью под определенным углом. Используется оно следующим образом. На поверхность, которую нужно просверлить, кладется опора. На ней укреплен уголок (с отверстием для болта), а на уголке устанавливается держатель сверла, который при помощи зажимного барашка можно закрепить под нужным углом. Сверло лежит на изогнутой пластинке держателя, благодаря чему гарантируется точное просверливание отверстия под заданным углом.
При отсутствии прокладки или шайбы. Отсутствие прокладки, шайбы (в том числе и шайбы Гравера) нужного диаметра не смутит опытного мастера. На стержень подходящего диаметра надо навить проволочную спираль, а затем, не снимая ее со стержня, срезать напильником виток завитком, получая при этом отличные шайбы.
Гайка на палочке. Вам нужно посадить гайку на болт, но до него трудно добраться. Приставьте к кончику болта тонкую палочку и опустите по ней гайку – она сядет точно на болт.
Клапан-наковальня. Старый автомобильный клапан – готовая наковальня в миниатюре. Вставьте его в отверстие, просверленное в столярном верстаке – и вам уже не нужно будет отходить от верстака, чтобы выпрямить гвоздь или поставить зацепку, клапан можно заменить крупным болтом с полукруглой головкой.
Напильник из ножовок. Скрепите болтами куски старых ножовок так, чтобы их зубья были направлены в одну сторону – и в ваших руках окажется вполне пригодный для работы по дереву напильник.
Если нет пружинящей шайбы. Навинтите гайку на болт, покрытый одним или двумя слоями полиэтиленовой пленки. Теперь гайка не ослабнет не только при вибрации, но и после резких ударов: пленка из пластмассы, попавшая между резьбой болта и гайки, – отличная уплотняющая и тормозящая прослойка.
Как распилить тонкий кусок металла. Если вам надо распилить тонкий кусок металла, зажмите его между двумя деревяшками и пилите вместе с ними. Это обеспечит чистоту распила.
Алмаз и металл. Чтобы изогнуть пластинку из металла под прямым углом, проведите на ней по линейке стекольным алмазом черту поглубже. По ней и гните лист так, чтобы черта оказалась внутри сгиба.
Резка толстого металла. Чтобы разрезать лист металла, в нем обычно высверливают отверстия, а перемычки между ними разрубают зубилом. В этих случаях рекомендуем применять несложный инструмент. К круглому стержню приваривают пластинку с двумя скошенными режущими кромками. Стержень вставляют в отверстие, несколько раз ударяют по нему молотком, и довольно толстая заготовка разрублена.
Как согнуть железную полоску. Если небольшое уменьшение прочности полосы не имеет большого значения, то перед тем, как согнуть полоску, в предполагаемых местах следует просверлить по два небольших отверстия. Это облегчает работу, особенно с толстой полоской, и позволяет согнуть ее точно в намеченном месте.
Как гнуть трубки из нержавеющей стали. Гнуть трубки из нержавеющей стали без приспособления очень трудно. Предлагаем устройство, которое крепится в обычных тисках. Сделать это можно из методического прутика диаметром примерно 70 мм. Для облегчения обработки лучше всего подойдет твердый алюминиевый сплав. В стержне проточите полукруглые канавки глубиной в половину диаметра имеющихся трубок, а над ними закрепите накидную скобу. Остается выпилить квадратный хвостовик для крепления, и устройство готово.
Как гнуть трубки зимой. Латунные, медные, дюралевые трубки можно, конечно, сгибать, предварительно нагревая на огне. Однако на их стенках при этом неизбежно образуется окалина. Зимой целесообразно применять простой способ, который гарантирует трубку от этого порока. Трубка наполняется водой (для чего один из ее концов следует заткнуть пробкой) и выставляется на мороз. Заполненная столбом льда, она без особых усилий изгибается на шаблоне. Этот способ особенно хорош для трубок диаметром до 8 мм и толщиной стенок не свыше 1 мм.
Сверление продольных отверстий. Всякая попытка просверлить продольное отверстие в болте, шпильке или прутке, минуя простейший способ, вряд ли приведет вас к успеху. Сверло постоянно будет смещаться в сторону от центра. В бруске из дерева твердой породы, текстолита или гетинакса толщиной не менее 10 мм просверлите сквозное отверстие сверлом, которым намерены сверлить болт. Затем на половину толщины бруска рассверлите это отверстие по диаметру болта. Ввернув в него болт, смело приступайте к сверлению. Получите идеально точное отверстие.
Сверление тонких металлических листов. Неудобнее всего сверлить тонкие металлические листы. Они то и дело норовят вырваться и ранить сверловщика. Вырежьте себе из стали «лопату» с удобной ручкой. Заготовку крепите прижимами к верхней поверхности «лопаты».
Сверление отверстий и нарезка резьбы. Высококачественное сверление отверстий и нарезка резьбы в различных материалах возможны только при использовании смазочно-охлаждающих веществ. В качестве таких веществ при обработке мягких сталей пользуйтесь техническим вазелином, хозяйственным или туалетным мылом, периодически погружая в них сверло или метчик; при обработке алюминиевых сплавов АМЦА-Н, оргстекла и гетинакса – мыльной водой.
Сверление отверстий в листах стали, цветного металла или в пластмассе. Для сверления отверстий разных диаметров в листовой стали, листах цветных металлов или в пластмассе не нужно много сверл, достаточно одного конического с острыми нижними кромками. Такое сверло избавляет от предварительного накернивания, а отверстия получаются гладкими, без заусениц. Коническим сверлом можно сверлить изогнутые и неровные листы.
Сверление отверстий, расположенных близко друг к другу. Хорошо известно, что при сверлении отверстий, расположенных близко друг к другу, перемычка между ними легко нарушается и работа, таким образом, идет насмарку. Чтобы этого не случилось, в уже просверленное отверстие вставьте подходящий по диаметру стержень.
Как сверлить жесть? Кто пробовал, тот знает, что сверло большого диаметра «разобьет» отверстие, и оно будет неровным. Подложите под сверло кусочек резины или сложенную в несколько слоев тряпку и начинайте работать. Отверстие будет ровным.
Сверление отверстия с помощью зеркала. На глаз очень трудно просверлить строго вертикальное отверстие. Вам поможет маленькое зеркальце. Положите его на обрабатываемую поверхность как можно ближе к точке сверления. Если при этом смотреть на отражение инструмента, то оно и сверло должны представлять собой прямую линию.
Измерение деталей. Как узнать размер детали, если кронциркуль с нее не снять, не разведя его ножки? Задача решается довольно просто. Нанесите на кронциркуль крестообразные риски и замерьте расстояние между ними. Потом снимите кронциркуль, сдвиньте его ножки так, чтобы расстояние между рисками снова было таким же и замерьте искомый размер.
Разметка поверхности. Искушенный опытом мастер никогда не начнет разметку окружности на скользкой поверхности, прежде чем не наклеит в центре круга (под ножку циркуля) кусочек лейкопластыря или изоляционной ленты.
Держатели для инструмента. Отличные держатели для инструмента получаются из кусочков резинового шланга.
Определение глубины высверливаемого отверстия. Как определить глубину высверливаемого отверстия? Нужно то и дело останавливать станок, выводить инструмент из отверстия. Достаточно прикрепить к пинали линейку, и будете знать, сколько еще сверлить.
Соединение металлических трубок. Не ломайте голову над решением вопроса, как надежнее соединить два отрезка металлической трубки. Обмотайте концы отрезков мягкой проволокой, а затем покройте припоем. Соединение получится весьма прочным.
Заклепку – прочь. То, что ненужную заклепку легче всего высверлить, всем известно. И когда нужно удалить одну-другую заклепку, такая операция неутомительна. А если их десятки? Сверло то и дело норовит соскользнуть с округлой головки, отверстия получаются не по центру стержня; вот-вот испортишь дело. Нет, здесь нужна система! Наденьте на головку направляющую втулку с внутренним диаметром на 1 мм больше диаметра головки, возьмите сверло диаметром на 1 мм меньше стержня заклепки и сверлите, но не до конца. Затем вставьте в получившееся отверстие пробойник. Удар молотком… и можно приниматься за следующую заклепку.
Под проволочным душем. Как лучше очистить отлитую деталь от пригара изнутри? Зубилом? Шарашкой? Все не то – есть способ и поостроумнее. Зажмите в пневмодрель вместо сверла пучок тонкой стальной проволоки. При вращении патрона он разойдется веером, и гибкая проволока быстро очистит стенки. Думается, таким образом можно удалять не только пригар.
Изготовление спиральных пружин. Спиральную пружину можно изготовить из стальной проволоки на специальной оправке, зажатой в патроне дрели, которая, в свою очередь, закреплена горизонтально в тисках. Оправка представляет собой стальной пруток соответствующего диаметра с резьбой и продольным пазом на одном конце. Конец пружинной проволоки вставляют в паз и закрепляют гайкой, после чего, вращая патрон дрели, производят навивку пружины. Для создания необходимого при навивке натяжения проволоки ее пропускают между двумя деревянными планками. По окончании навивки гайку свинчивают и пружину снимают с оправки.
Изготовление пружины любого диаметра и длины. Чтобы изготовить пружину любого диаметра и длины, нужны два брусочка из дерева твердой породы, металлический стержень и проволока. Ее прикрепляют к концу стержня и вручную делают несколько витков. Затем зажимают стержень между брусками в тисках (зажимайте потуже, чтобы проволока как можно плотнее прилегла к стержню). Вращая стержень, получают нужную пружину.
Возможности струбцины. Такая несложная «операция» намного расширяет возможности струбцины. А в случае, если понадобится вернуть струбцину в первоначальное состояние, потребуется лишь отвернуть гайки, вынуть болты из гнезд, сдвинуть половинки струбцины и, вставив болты в отверстия железной полоски и соответствующие им отверстия в струбцине, вновь навинтить гайки.
Чистка металлических бидонов, баков. Как очистить изнутри металлические бидоны, баки и прочие сосуды, если горлышко у них узкое? В электрическую или ручную дрель вставьте стержень с цепочкой на конце. При вращении дрели цепь трется о стенки сосуда и очищает их от любой грязи. Не забывайте двигать дрель вверх-вниз.
Выпрессовка втулок из глухих отверстий. Существует несложный способ выпрессовки втулок из глухих отверстий. Во втулку наливают масло, вставляют стержень. Осталось ударить по его верхнему концу молотком – и масло вытолкнет втулку. Если молоток не поможет, можно прибегнуть к помощи гидропресса. Чтобы стержень плотнее прилегал к стенкам втулки, на него можно надеть кожаную манжетку.
Как вывернуть из отверстия сломавшийся винт, не повредив при этом деталей? Для этого есть несколько способов: высверлить его, приварить к нему пруток и, вращая этот пруток, вывернуть и т. д. Однако все эти способы пригодны лишь при достаточно большом диаметре винта. Если же в отверстии застрял мелкий винт, лучше всего взять другой такой же винт, заточить его конец напильником, чтобы образовалась режущая кромка, и начать ввинчивать его в то же отверстие. Режущая кромка целого винта, как одноперовое сверло, врежется в торец обломка и при дальнейшем вращении вывернет его.
Ключ и отвертка. Не мучайтесь понапрасну, пытаясь извлечь старый шуруп из доски твердого дерева с помощью лишь одной отвертки: шлиц сорвете, а шуруп останется на месте. Зажмите лезвие отвертки разводным гаечным ключом, а ее жало вставьте в шлиц шурупа. Надавливая одной рукой на отвертку, второй легонько поворачивайте ключ. Шуруп почти без усилий вывернется.
Предохранение тонких сверл от поломки. Чтобы предохранить тонкое сверло от поломки, наденьте на него гильзу из стали полумиллиметровой толщины с продольным вырезом. Гильза должна прилегать к сверлу как можно плотнее, вылет режущей части инструмента подбирают соответственно глубине отверстия. Теперь сверло будет служить долго: ни увеличение подачи, ни неравномерные нажимы, ни шпиндель ему не повредят.
Наждачная бумага и спичечный коробок. Наждачную бумагу для многих работ приходится наворачивать на брусок. Для шлифования небольших деталей вместо бруска проще взять спичечный коробок. Он всегда под рукой и закрепить на нем шкурку очень легко. Кусок нужного размера накладываем сверху раскрытого коробка, края загибаем внутрь и коробок задвигаем.
Инструмент для отверстий в резине. Стальная трубка с заточенным по окружности торцом – отличный инструмент для пробивки отверстий в резине.
Ключ для открывания бутылок. Ключ для открывания бутылок с прохладительными напитками будет всегда под рукой, если в ключе от квартиры, а он всегда при себе, сделать вырез для пробок.
Как отрезать кусок автомобильной покрышки.
Отрезать кусок от автомобильной покрышки можно с помощью ножовки. Для облегчения работы вложите внутрь покрышки под место распила деревянный кругляк подходящего диаметра.
Рукоятка для надфилей. Пантовый карандаш для толстых стержней может служить удобной сменной рукояткой для надфилей. Чтобы надфили хорошо удерживались пантовыми зажимами, нужно предварительно на их стержни надеть с клеем БФ хлорвиниловые трубочки.
Обжимное кольцо для инструмента. При насадке инструмента на рукоятку отличным обжимным кольцом может служить металлический цоколь пришедшего в негодность плавкого предохранителя-пробки.
Кожаная петля к ножницам. Ножницами по металлу станет работать гораздо удобнее, если к ручке прикрепить кожаную петлю. Ее надевают на пальцы, и тогда можно резать одной рукой.
Ручка для надфиля. Из баллончика для заправки сифонов получается хорошая ручка для надфиля. Укороченный предварительно надфиль вставляют в баллончик и обжимают горлышко.
Невидимые защитные «перчатки». Перед грязной работой рекомендуем надевать на руки невидимые защитные «перчатки» из мыла. Руки густо намыливаем и несколько минут высушиваем. По окончании работы «перчатки» легко смываются.
Рукоятка для сверл, метчиков. Ювелирные тисочки, продающиеся в инструментальных магазинах, могут служить удобной рукояткой для сверл, надфилей, метчиков и т. д. Если в них просверлить отверстие и закрепить к струбцине, они превращаются в универсальные, которые можно прикреплять к столу и наклонять под любым углом.
Чтобы сверло не проворачивалось. Чтобы сверло не проворачивалось в патроне ручной дрели, нужно пропилить напильником клиновой паз в основании патрона и заострить хвостовик сверла на точиле.
Если потребуется накернить много отверстий. В деревянном бруске сделайте желобок и с помощью резиновых лент зажмите в нем кернер. Такое приспособление намного ускорит работу в случае, когда понадобится накернить большое количество отверстий.
Ремонт крана. Ваш кран протекает из-за того, что его седло разъедено коррозией. Все попытки устранить течь не привели к успеху. Не следует торопиться с вызовом мастера или самим заменять прокладку. Предлагаем способ ремонта, при котором кран не надо снимать с трубопровода. Необходимо отрезать кусок медной трубки с наружным диаметром 8 мм и длиной 4–5 мм. 8-миллиметровым сверлом углубить отверстие в седле до 3,5–4,5 мм и вставить в него трубку, предварительно смазав ее эпоксидной смолой. Торец трубки должен немного возвышаться над плоскостью седла. Когда смола затвердеет, кран можно собрать, служить он будет дольше нового.
Чтобы сверло не заклинивалось. При рассверливании отверстия в металле ручной дрелью сверло, как правило, засинивается и очень затрудняет работу. Избавиться от этого поможет деревянная пробка, предварительно забитая в отверстие.
Как затачивать ножовку. Чтобы при заточке ножовки зубья ее получались острыми и имели правильную форму, зажмите полотно ножовки в тисках и сделайте между зубьями небольшие пропилы. Только после такой процедуры можно приступать к работе напильником.
Разделка глухих отверстий. Для разделки глухих отверстий в детали можно использовать обломок круглого напильника, зажатого в патрон электродрели. Чтобы не повредить заднюю стенку детали, рабочий конец обломка напильника следует слегка закруглить на наждачном круге.
Как сгибать твердый дюраль. Твердый дюраль при сгибании обычно ломается. Чтобы избежать этого, место будущего изгиба слегка нагрейте на газовой горелке и натрите хозяйственным мылом. Затем продолжите нагревание до полного почернения слоя мыла. Это почернение произойдет как раз при температуре «отпуска» дюраля, когда он станет более пластичным.
Чистка напильника. При работе с мягким металлом (например, с алюминием) напильник быстро забивается и выходит из строя. Лопаточкой из латуни или меди вы сможете быстро очистить его. Удобно использовать для этих целей и трубку мягкого металла, сплющив ее конец.
Перовое сверло. Перовое сверло легко сделать из отожженной стальной проволочки. Рабочий конец головки сверла нагрейте до светло-красного каления, а затем погрузите в сургуч.
Как распилить тонкостенную трубку. Разрезать на части тонкостенную трубку, не помяв при этом ее, задача сложная. Прежде чем приступить к этой работе, следует обернуть трубку изолентой или мелкой наждачной бумагой, осторожно зажать ее в патроне дрели. Затем этот патрон с трубкой зажать в тисках и только после таких предосторожностей начинать распиливать трубку.
Основные правила техники безопасности
Каждый слесарь должен не только хорошо знать, но и строго соблюдать все правила техники безопасности и меры предосторожности при всех слесарных работах; знать причины, которые могут вызвать при работе несчастные случаи.
Основными видами травматизма при выполнении слесарных, сборочных и ремонтных работ являются ранения из-за неисправности инструмента, приспособлений и поражения электрическим током.
До начала работы необходимо подготовить рабочее место, освободить нужную для работы площадь, удалив все посторонние предметы, обеспечить достаточную освещенность. Заготовить и разложить в соответствующем порядке требуемые для работы инструмент, приспособления, материалы.
Приступая к работе, необходимо в первую очередь проверить, в каком состоянии находится рабочий инструмент. Если он неисправен, то ни в коем случае нельзя им пользоваться, так как это может привести к травме работающего и окружающих.
Надев спецодежду, следует проверить, чтобы у нее не было свисающих концов. Рукава надо застегнуть или закатать выше локтя.
Слесарный верстак должен быть прочным и устойчивым, соответствовать росту работающего. Слесарные тиски должны быть исправны, прочно закреплены на верстаке; ходовой винт должен вращаться в гайке легко, губки тисков иметь хорошую насечку. Во время работы необходимо прочно зажимать в тисках деталь или заготовку, а во время установки или снятия ее соблюдать осторожность, так как при падении деталь может нанести травму.
Неисправный молоток может оказаться причиной несчастного случая.
Молоток должен иметь ровную, слегка выпуклую поверхность, прочно насажен на рукоятку и закреплен клином. Зубило, молоток, крейцмей-сель, бородок, керн, обжимка и т. п. не должны иметь трещин, отколов и наклепа. Поверхность ударной части не должна быть скошенной; при нормальном захвате инструмента рукой ударная часть должна выступать из-под большого пальца руки на 20–25 мм.
Рукоятки инструмента должны быть без трещин и отколов; напильники не должны иметь трещин, отколов и заточенных концов, хвостовая часть не должна быть сломанной. На конце рукояток должны быть насажены предохранительные кольца.
Гаечные ключи подбирают по размеру гаек; не следует производить наращивания ключа.
Нельзя сметать руками металлические опилки и стружку с тисков и опиленной поверхности.
При выполнении операции рубки металла зубилом необходимо учитывать, в какую сторону безопаснее для окружающих направить отлетающие частицы и установить с этой стороны защитную сетку; работать только в защитных очках. Если по условиям работы нельзя применять защитные сетки, то рубку выполняют так, чтобы отрубаемые частицы отлетали в ту сторону, где нет людей.
Не следует пользоваться при работах случайными подставками или неисправными приспособлениями.
Во время работы электрическим инструментом надо надеть резиновые перчатки (со штампом об их проверке), а под ноги подстелить резиновый коврик.
Перед работой необходимо заземлить корпус электроинструмента.
При пользовании пневматическим инструментом присоединять и разъединять шланги инструмента можно только после выключения подачи воздуха.
Во время работы пыль, грязь и масло могут попадать на лицо и руки. Пот и грязь забивают поры, кожа грубеет и трескается, на ней появляются гнойнички, раздражения, поэтому после работы необходимо водой с мылом тщательно вымыть лицо, шею и руки или принять душ.